HOME   LIST
‹–   –›

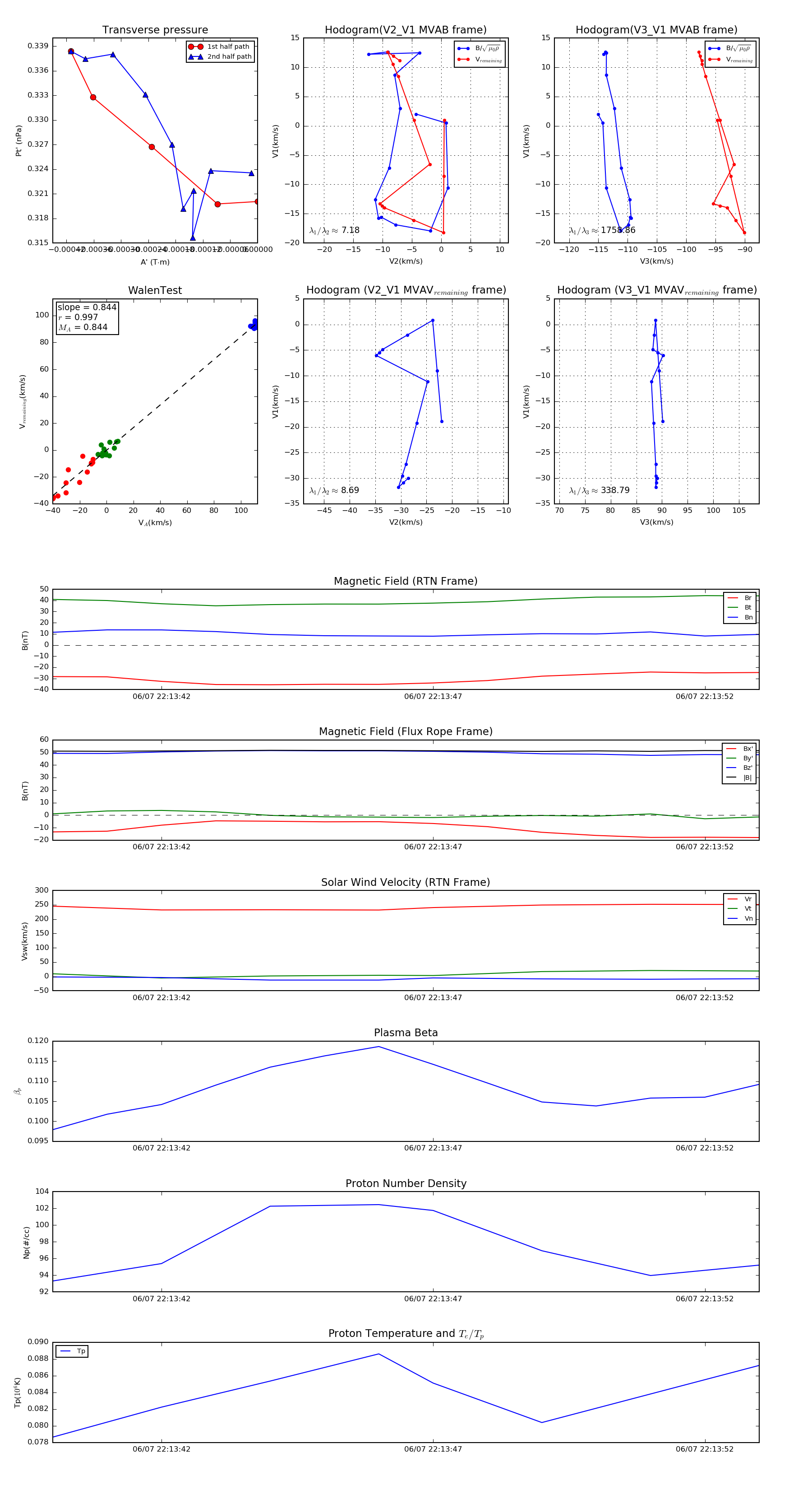
Flux Rope in 2022

Flux Rope Event 2022-06-07 22:13:40 ~ 2022-06-07 22:13:53 (14 seconds)


plot