HOME   LIST
‹–   –›

Flux Rope in 2022

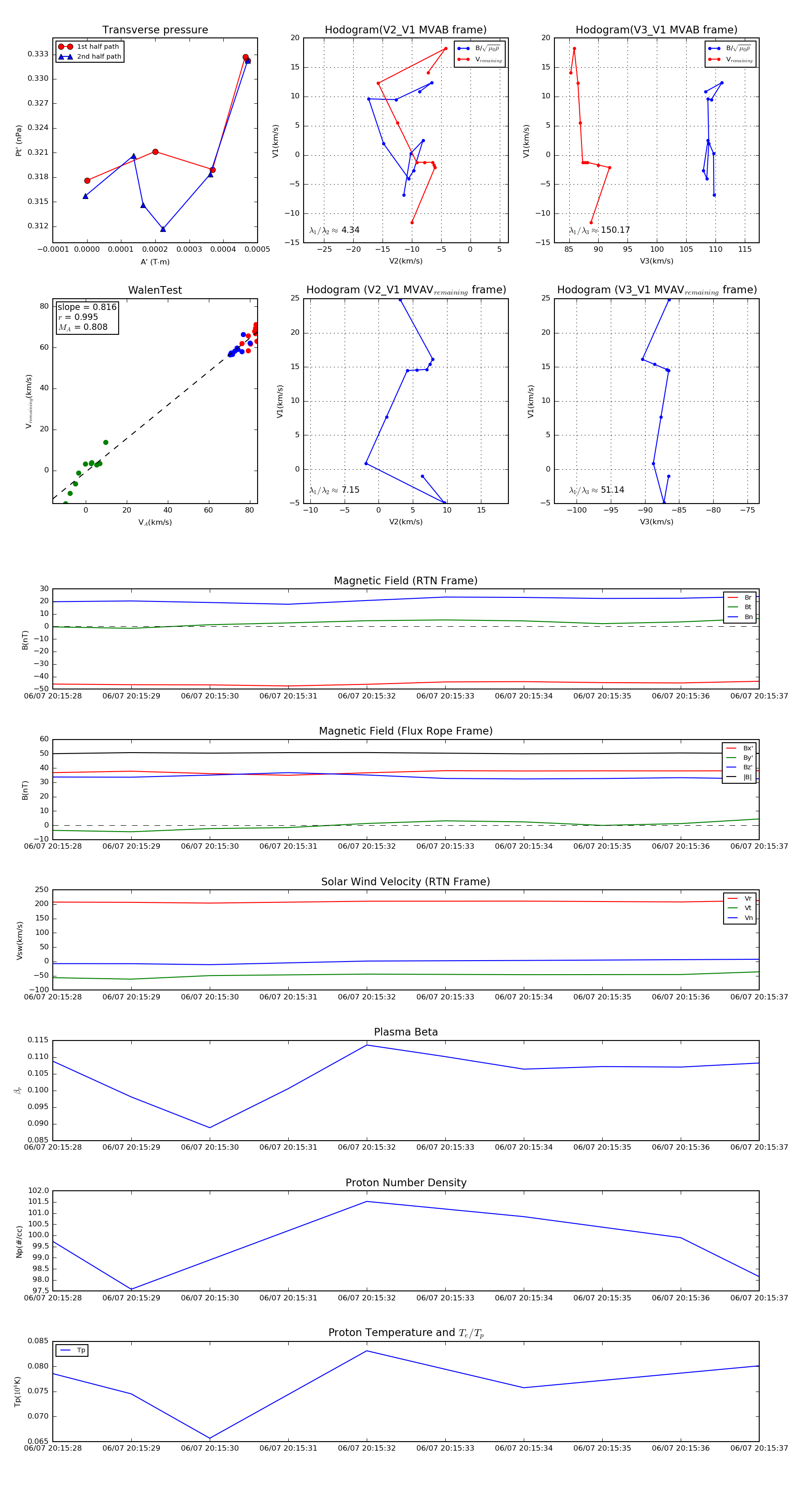
Flux Rope Event 2022-06-07 20:15:28 ~ 2022-06-07 20:15:37 (10 seconds)


plot