HOME   LIST
‹–   –›

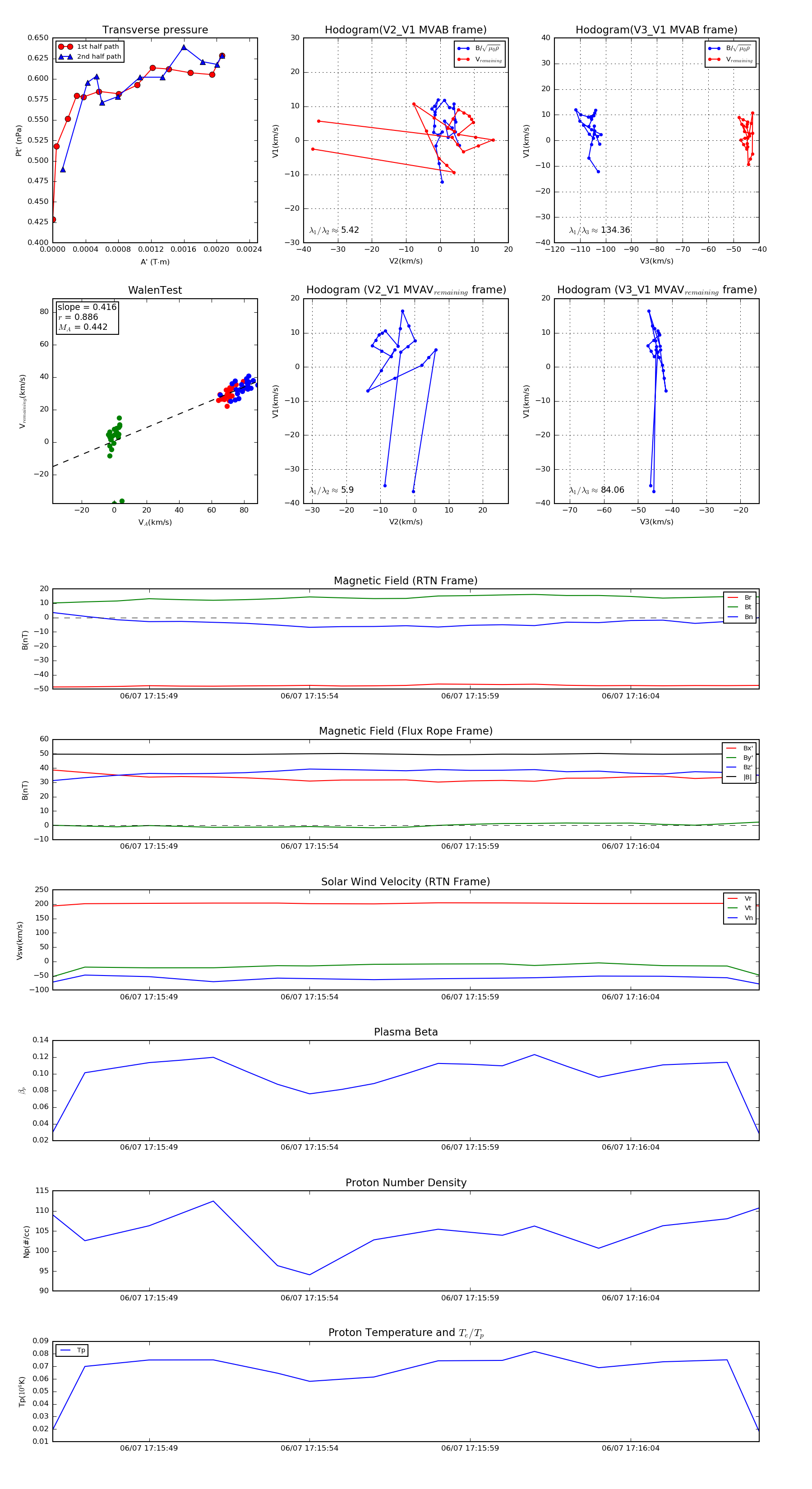
Flux Rope in 2022

Flux Rope Event 2022-06-07 17:15:46 ~ 2022-06-07 17:16:08 (23 seconds)


plot