HOME   LIST
‹–   –›

Flux Rope in 2022

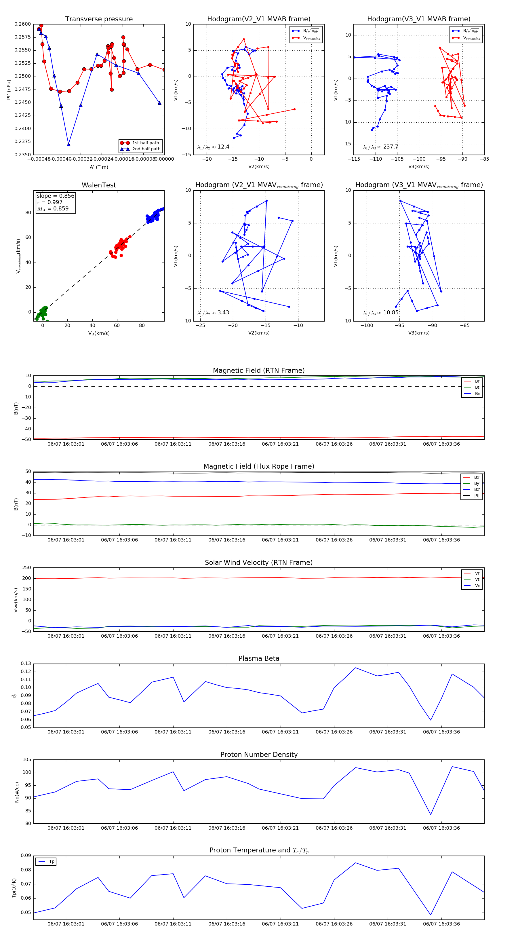
Flux Rope Event 2022-06-07 16:02:58 ~ 2022-06-07 16:03:40 (43 seconds)


plot