HOME   LIST
‹–   –›

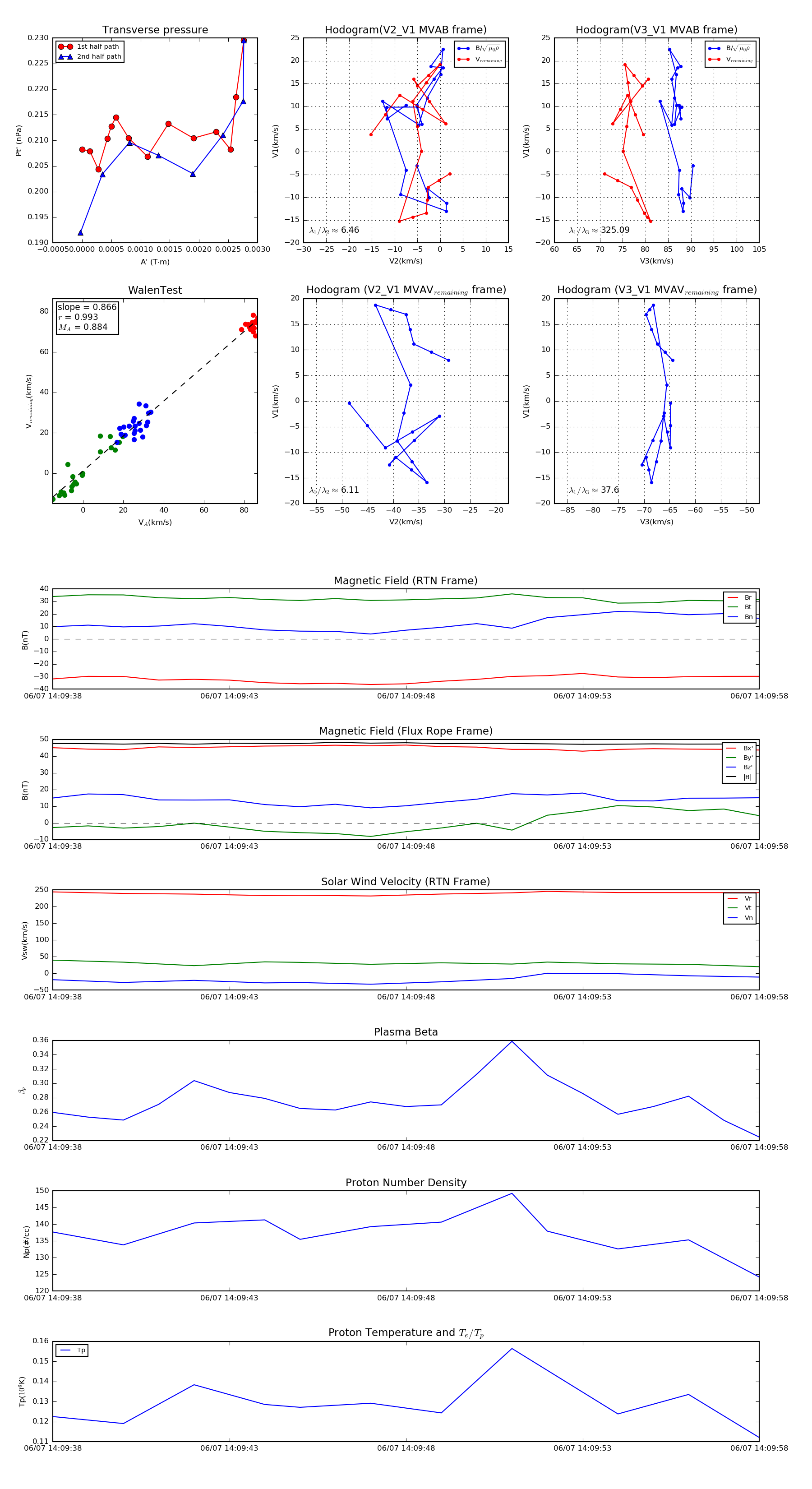
Flux Rope in 2022

Flux Rope Event 2022-06-07 14:09:38 ~ 2022-06-07 14:09:58 (21 seconds)


plot