HOME   LIST
‹–   –›

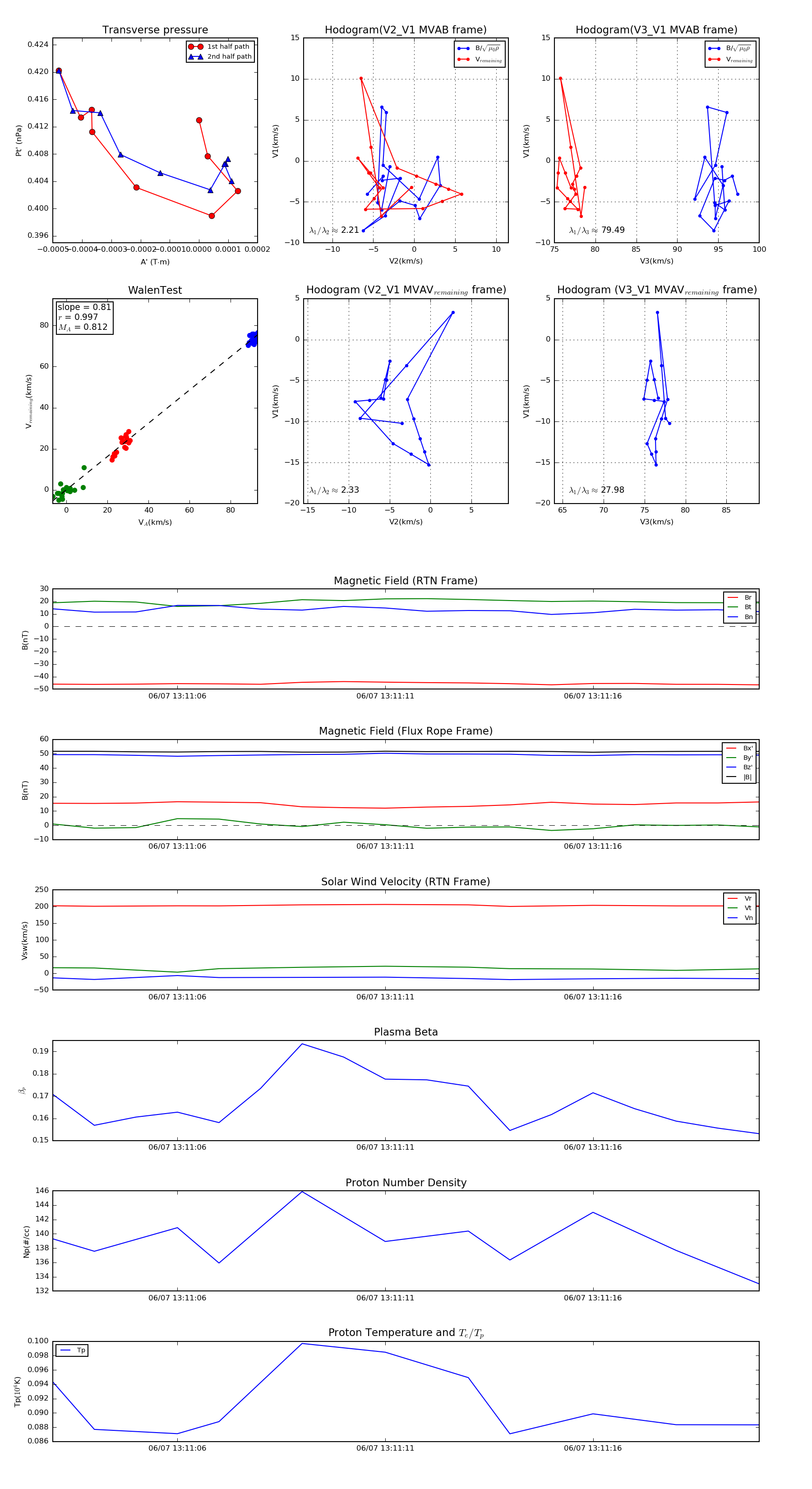
Flux Rope in 2022

Flux Rope Event 2022-06-07 13:11:03 ~ 2022-06-07 13:11:20 (18 seconds)


plot