HOME   LIST
‹–   –›

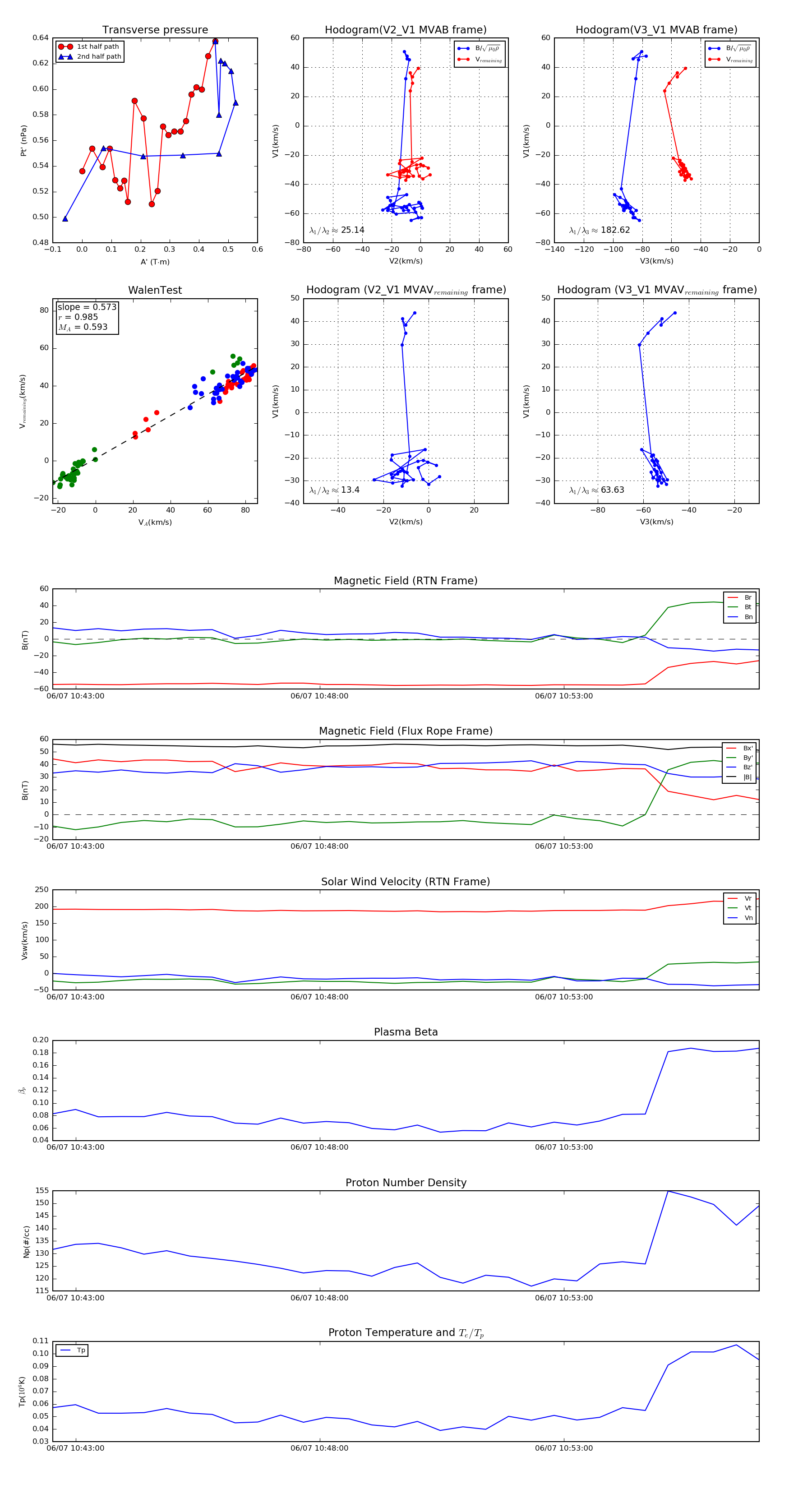
Flux Rope in 2022

Flux Rope Event 2022-06-07 10:42:32 ~ 2022-06-07 10:57:00 (869 seconds)


plot