HOME   LIST
‹–   –›

Flux Rope in 2022

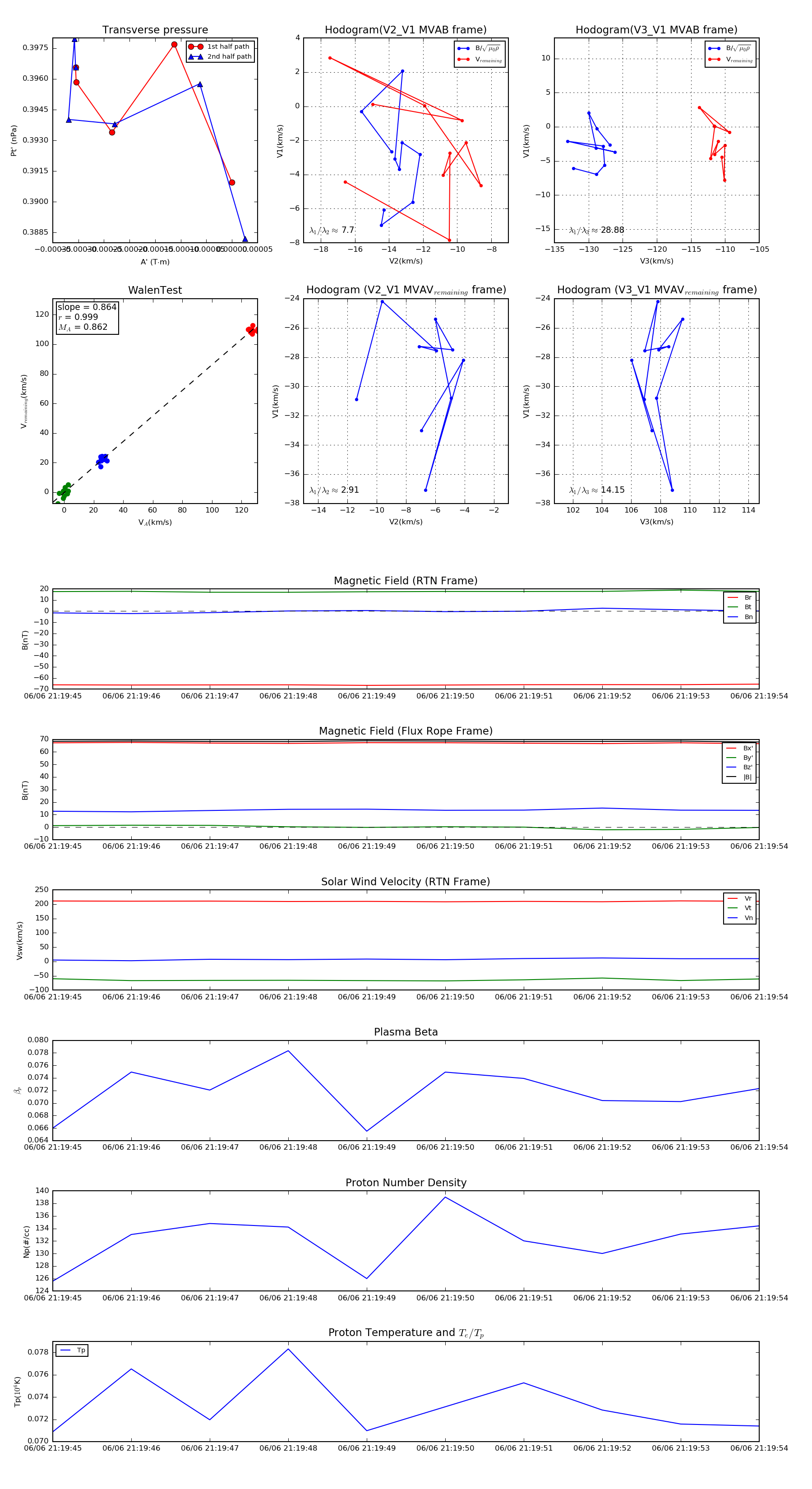
Flux Rope Event 2022-06-06 21:19:45 ~ 2022-06-06 21:19:54 (10 seconds)


plot