HOME   LIST
‹–   –›

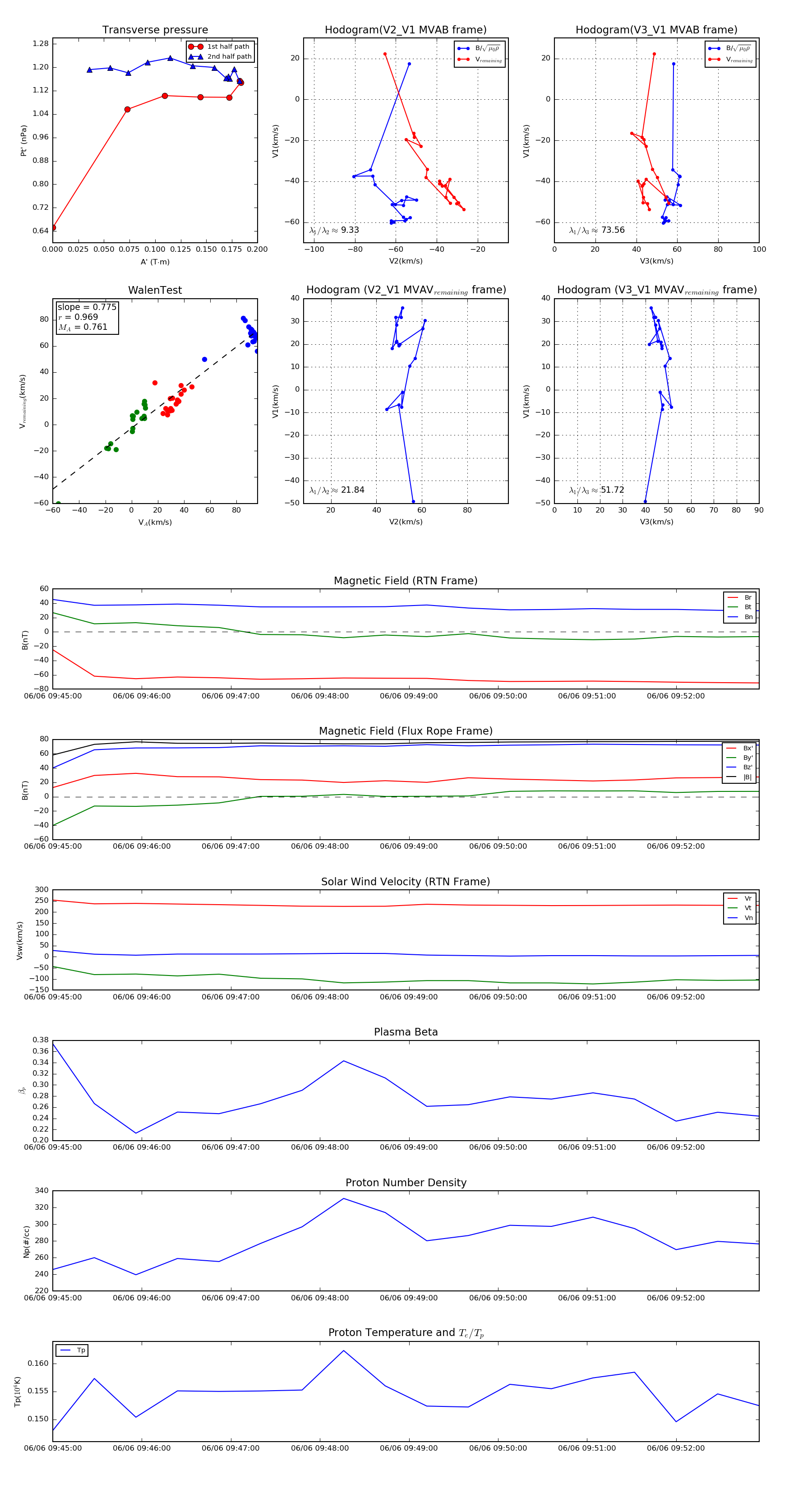
Flux Rope in 2022

Flux Rope Event 2022-06-06 09:45:00 ~ 2022-06-06 09:52:56 (477 seconds)


plot