HOME   LIST
‹–   –›

Flux Rope in 2022

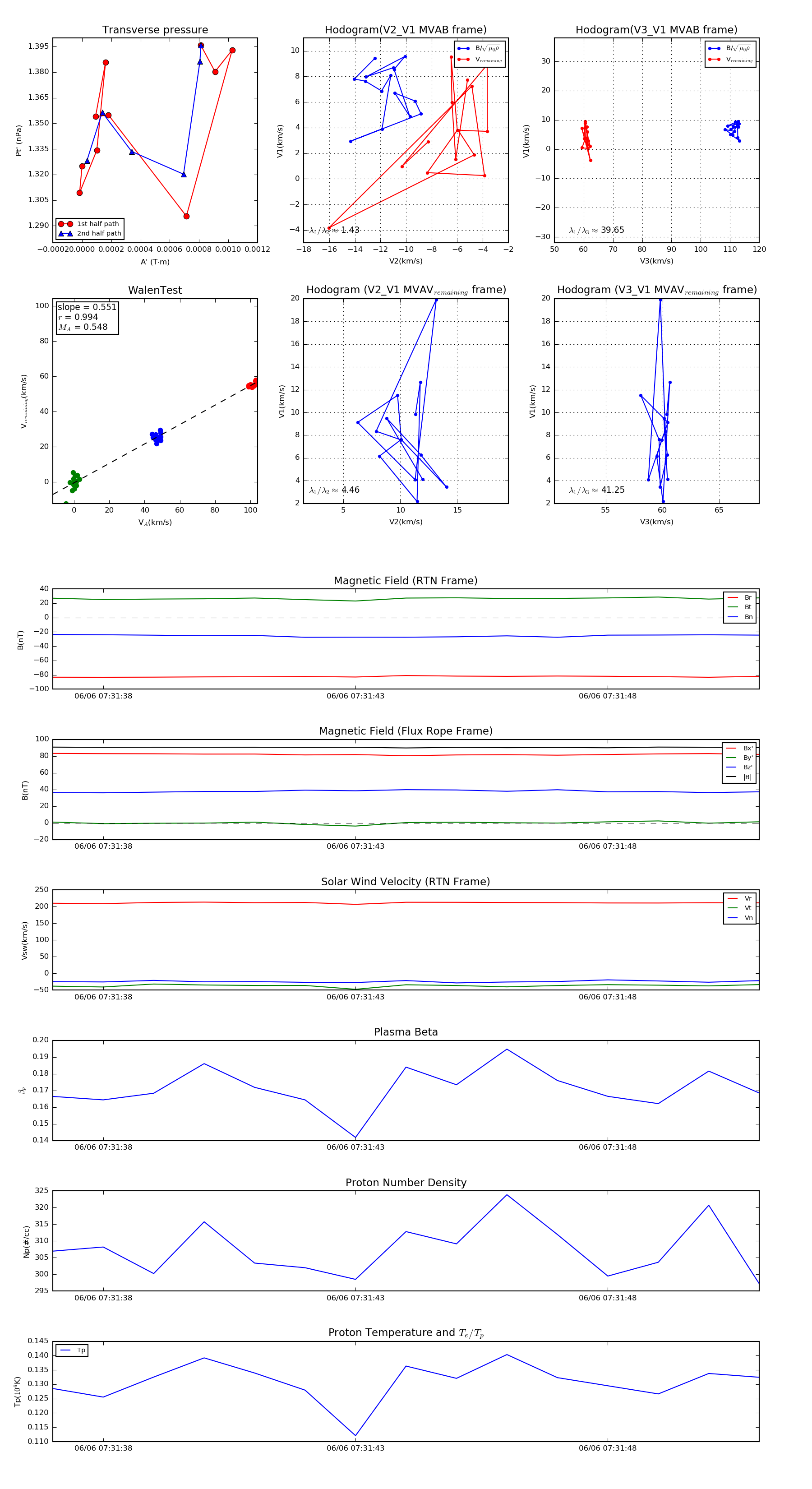
Flux Rope Event 2022-06-06 07:31:37 ~ 2022-06-06 07:31:51 (15 seconds)


plot