HOME   LIST
‹–   –›

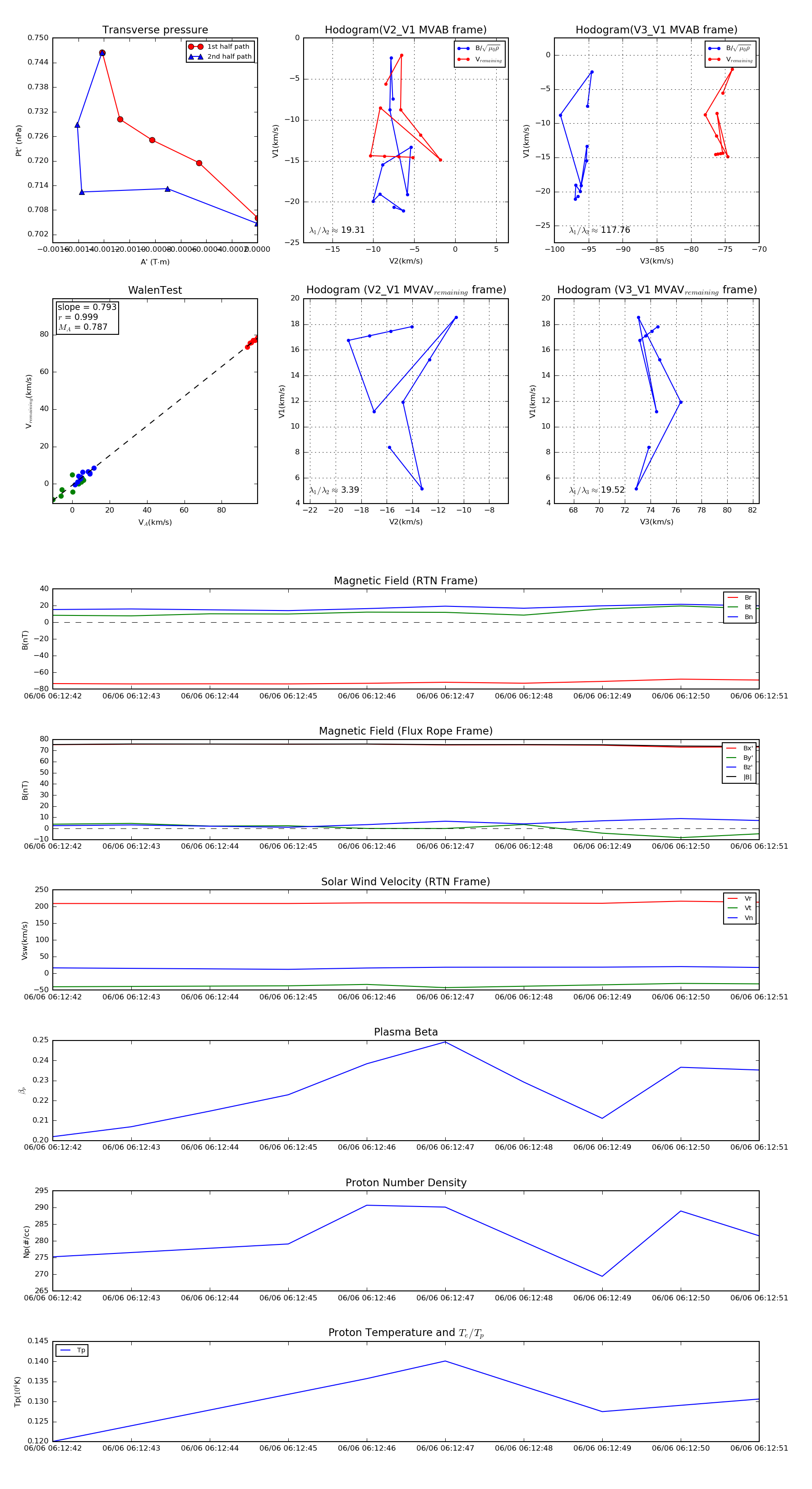
Flux Rope in 2022

Flux Rope Event 2022-06-06 06:12:42 ~ 2022-06-06 06:12:51 (10 seconds)


plot