HOME   LIST
‹–   –›

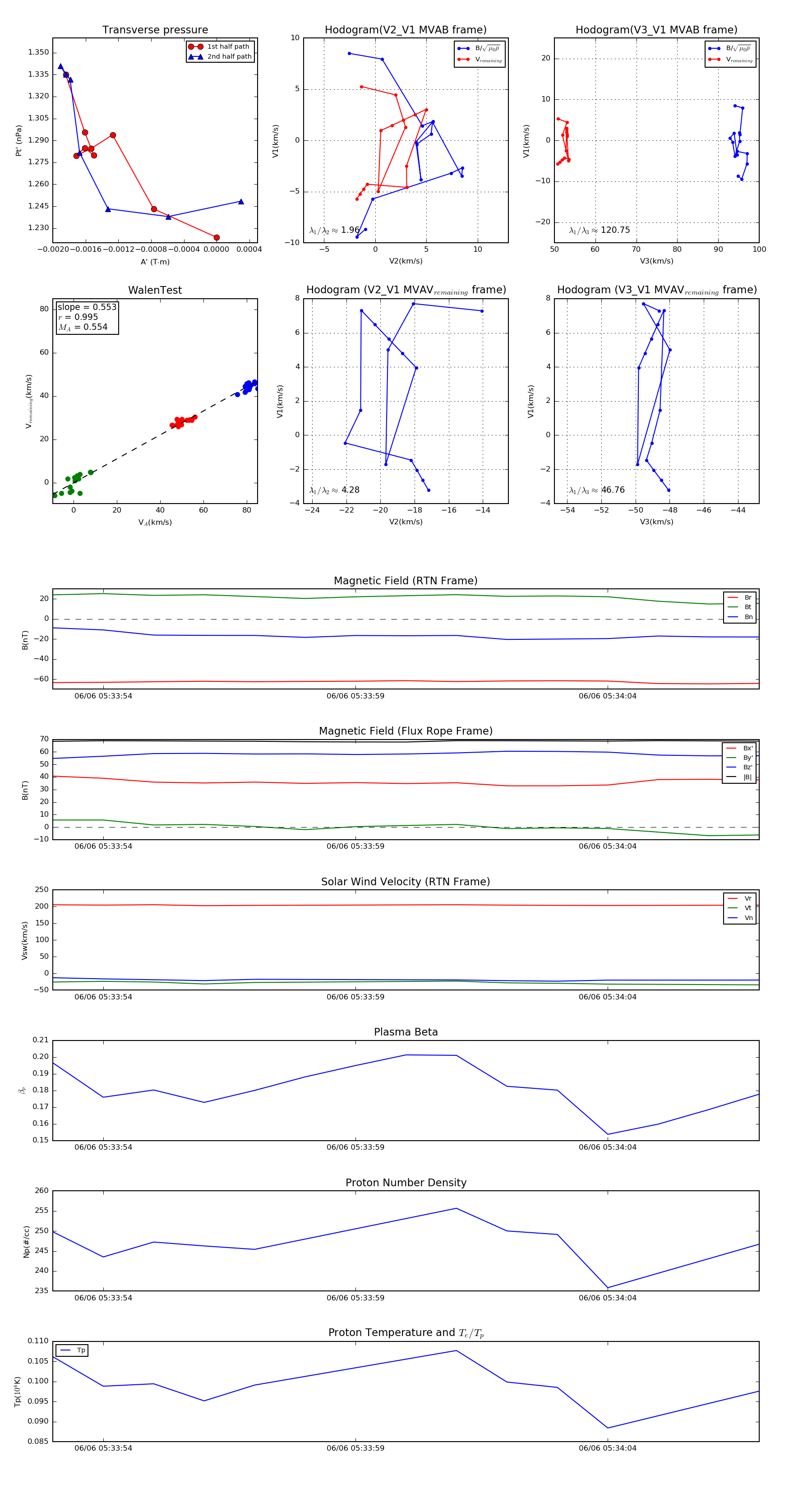
Flux Rope in 2022

Flux Rope Event 2022-06-06 05:33:53 ~ 2022-06-06 05:34:07 (15 seconds)


plot