HOME   LIST
‹–   –›

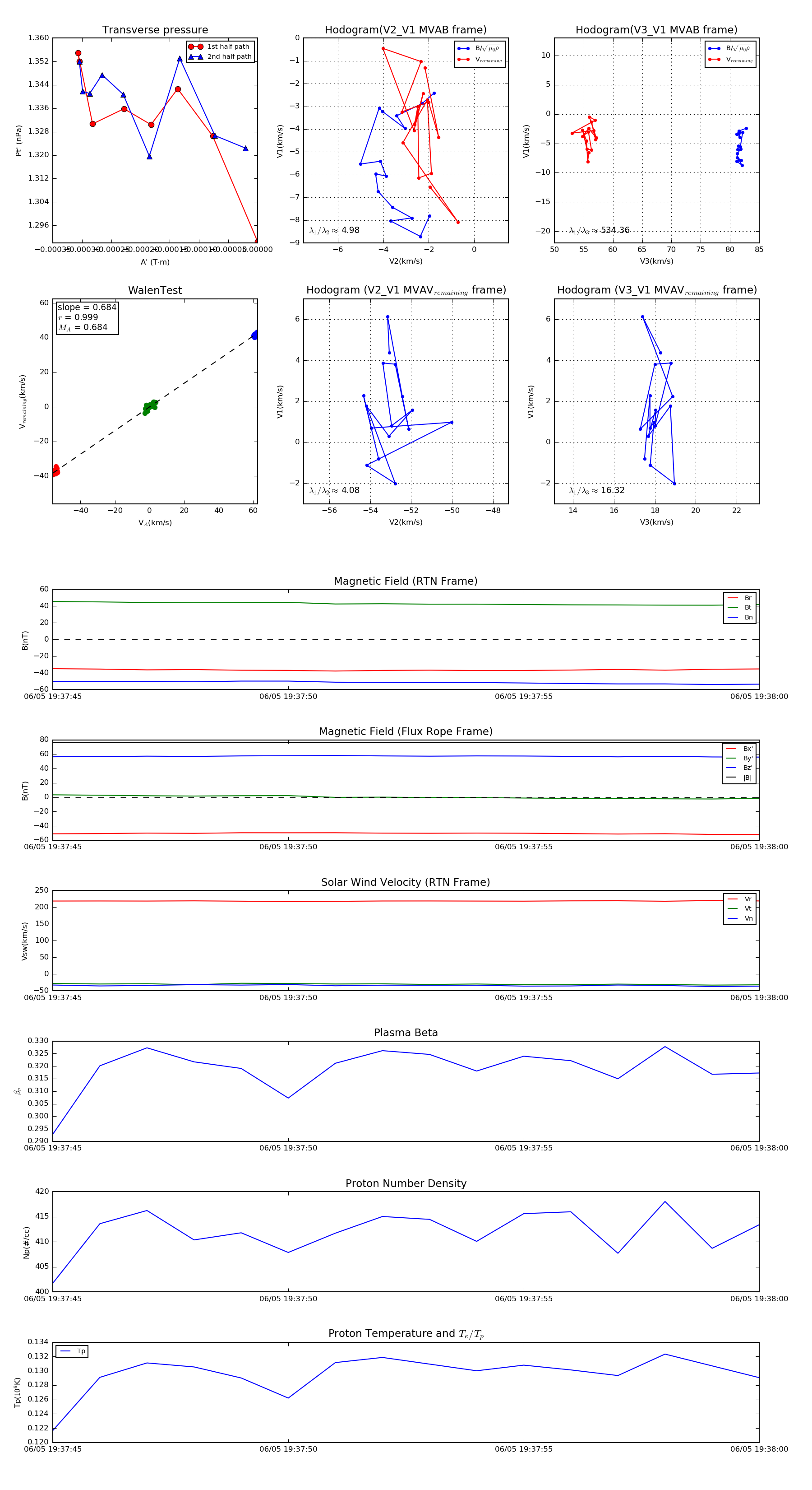
Flux Rope in 2022

Flux Rope Event 2022-06-05 19:37:45 ~ 2022-06-05 19:38:00 (16 seconds)


plot