HOME   LIST
‹–   –›

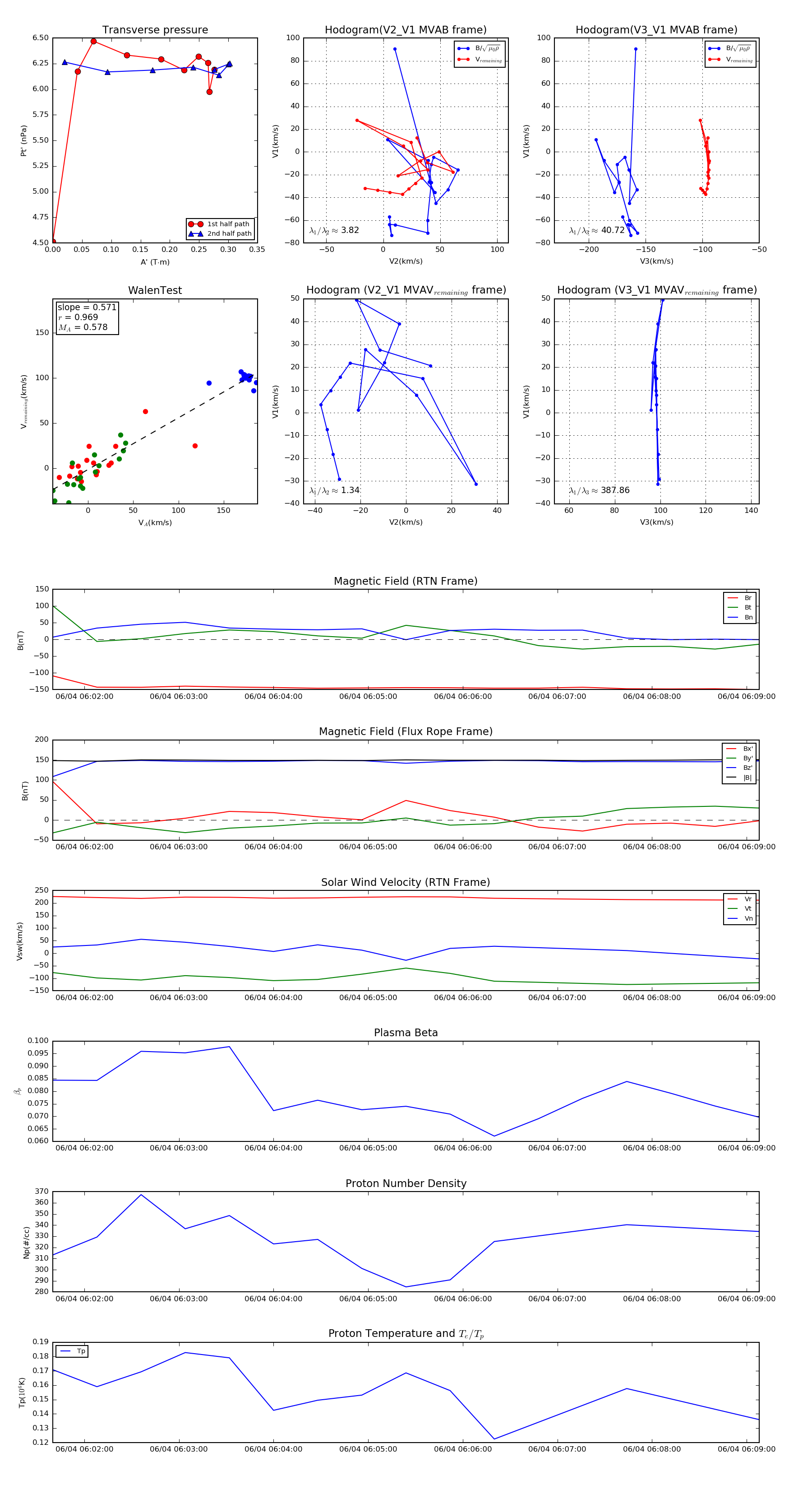
Flux Rope in 2022

Flux Rope Event 2022-06-04 06:01:40 ~ 2022-06-04 06:09:08 (449 seconds)


plot