HOME   LIST
‹–   –›

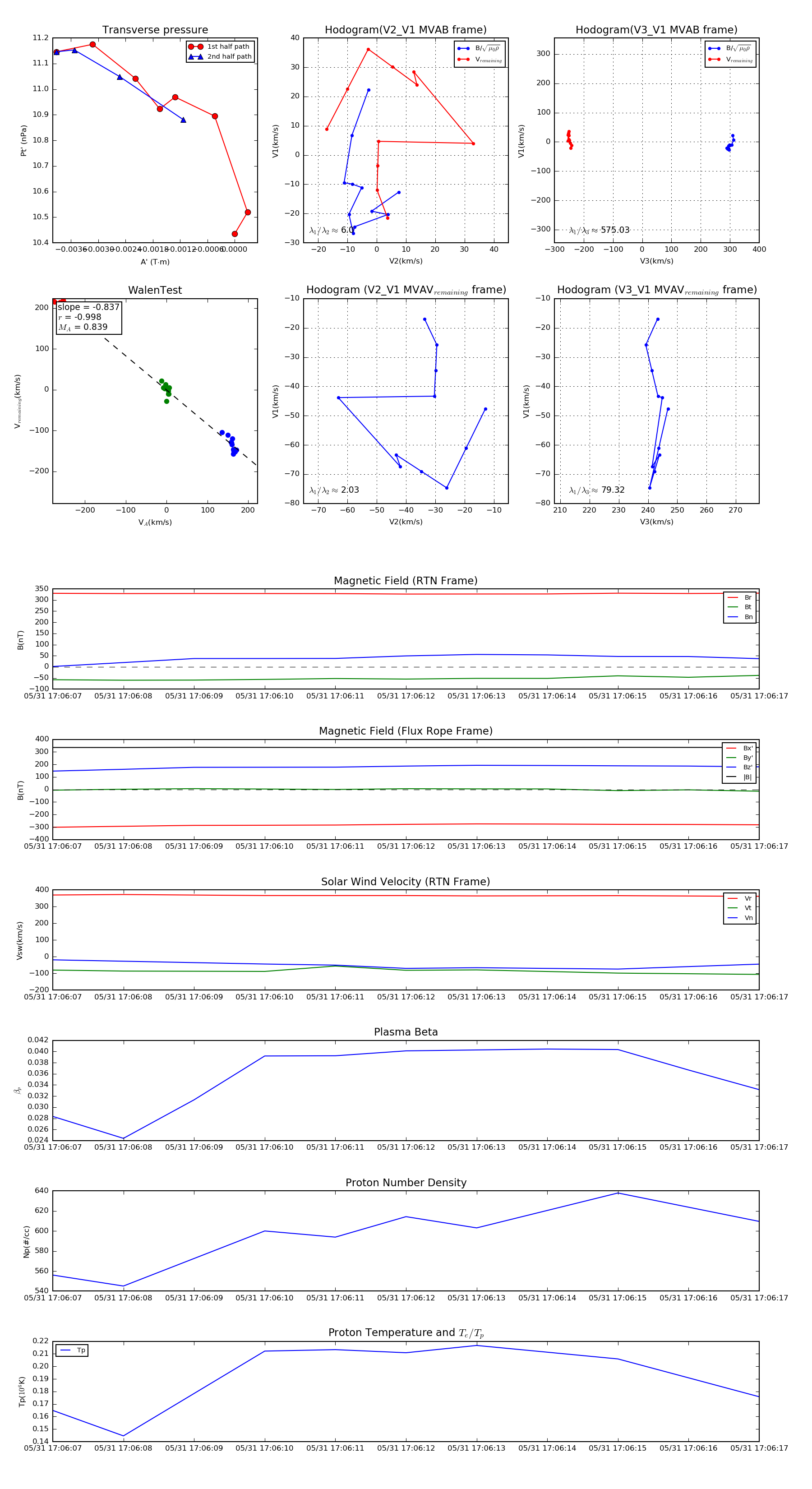
Flux Rope in 2022

Flux Rope Event 2022-05-31 17:06:07 ~ 2022-05-31 17:06:17 (11 seconds)


plot