HOME   LIST
‹–   –›

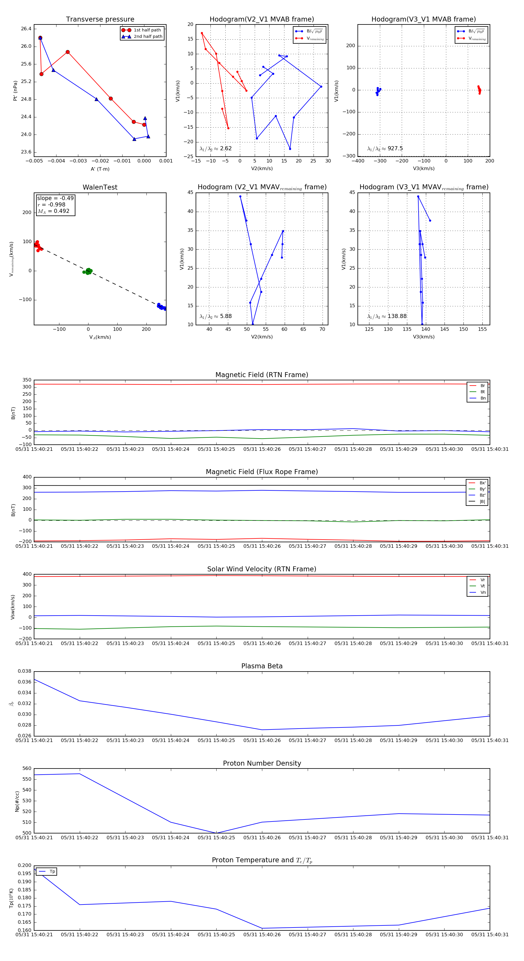
Flux Rope in 2022

Flux Rope Event 2022-05-31 15:40:21 ~ 2022-05-31 15:40:31 (11 seconds)


plot