HOME   LIST
‹–   –›

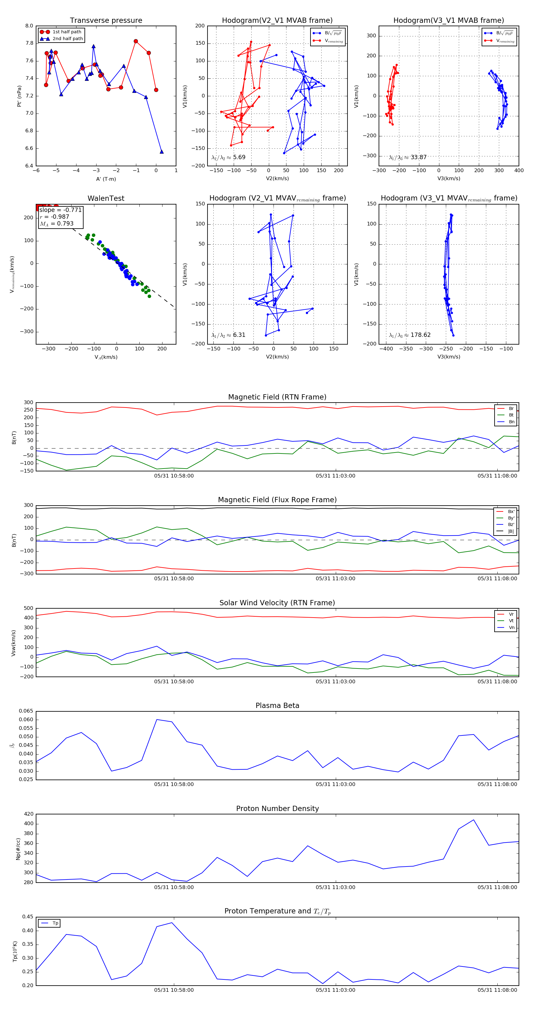
Flux Rope in 2022

Flux Rope Event 2022-05-31 10:53:44 ~ 2022-05-31 11:08:40 (897 seconds)


plot