HOME   LIST
‹–   –›

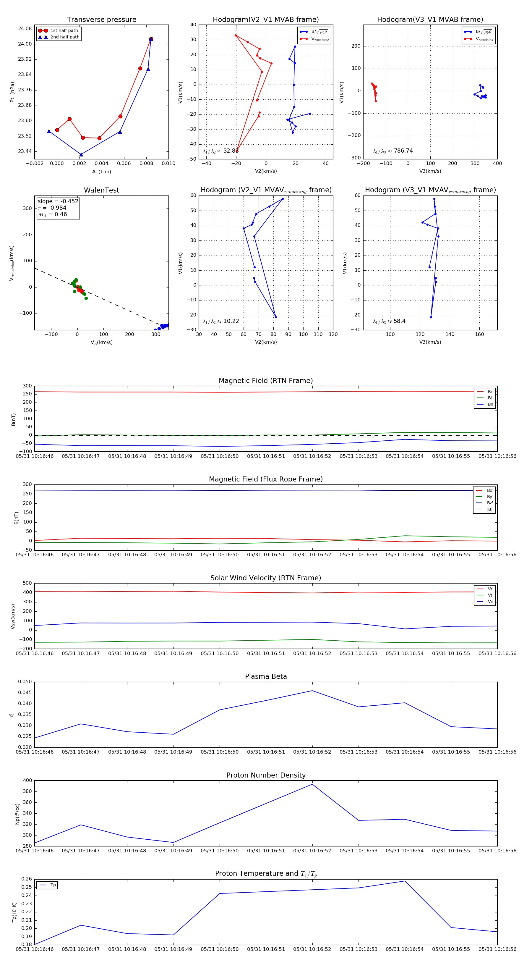
Flux Rope in 2022

Flux Rope Event 2022-05-31 10:16:46 ~ 2022-05-31 10:16:56 (11 seconds)


plot