HOME   LIST
‹–   –›

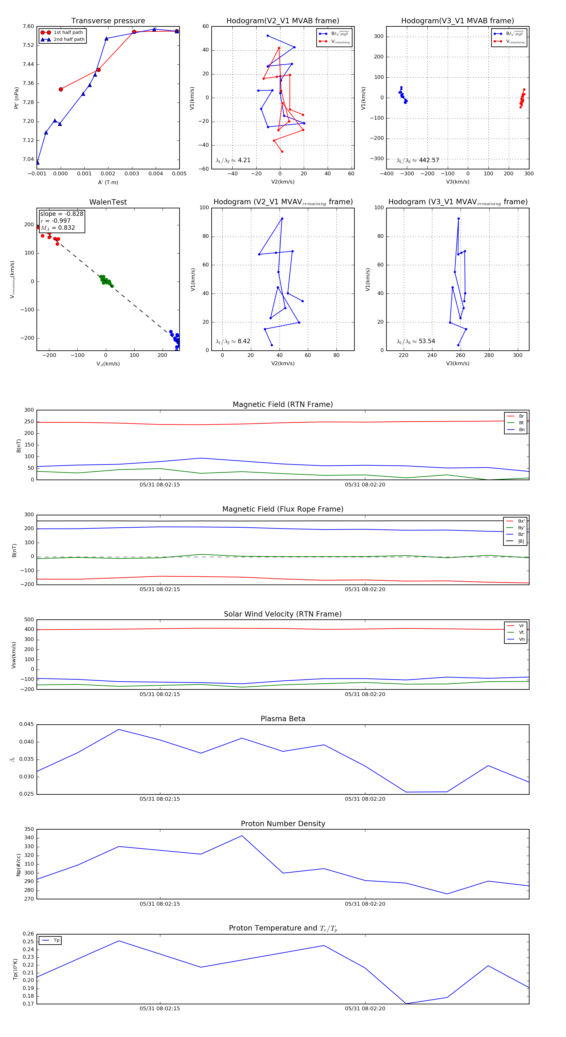
Flux Rope in 2022

Flux Rope Event 2022-05-31 08:02:12 ~ 2022-05-31 08:02:24 (13 seconds)


plot