HOME   LIST
‹–   –›

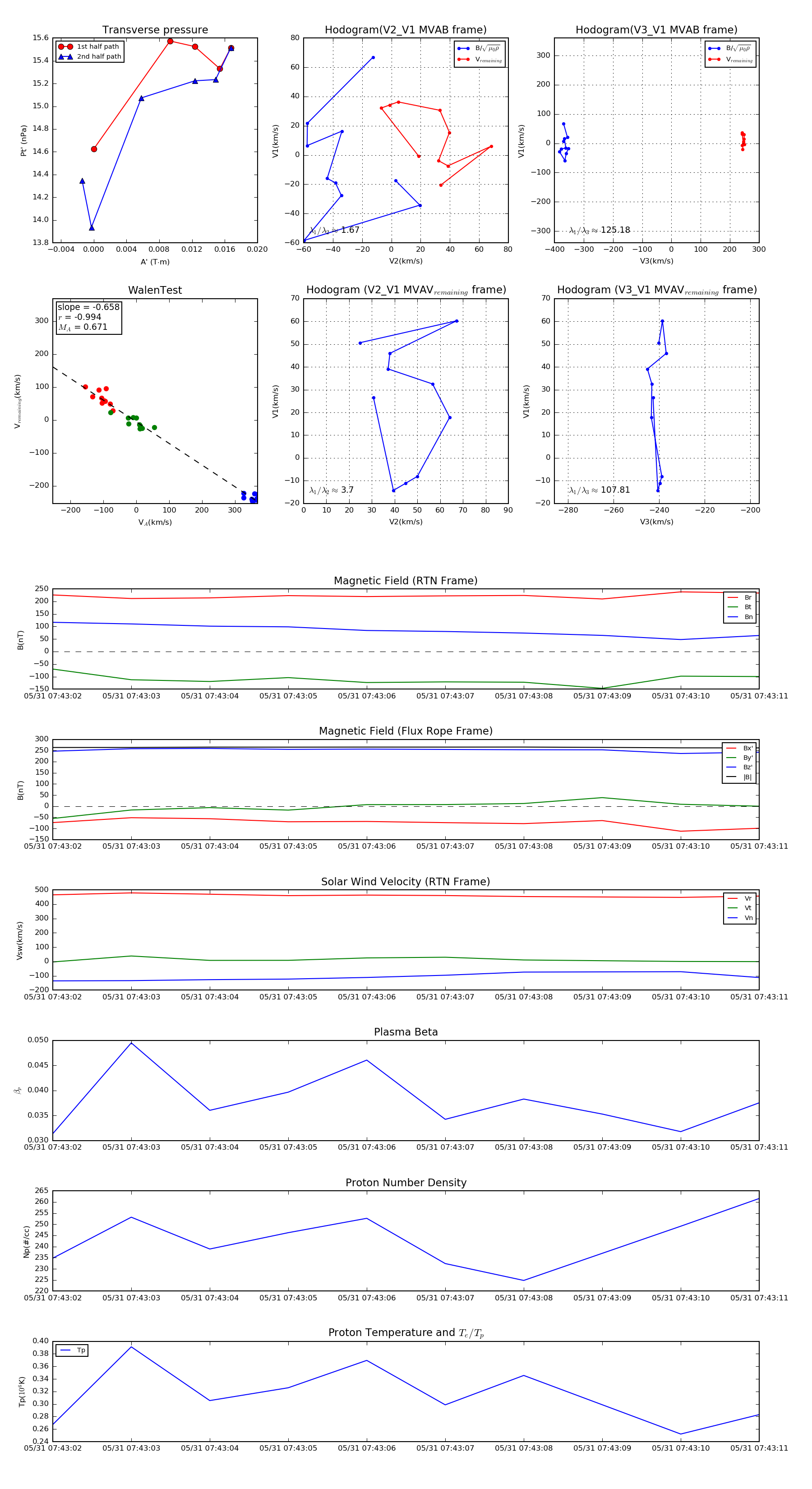
Flux Rope in 2022

Flux Rope Event 2022-05-31 07:43:02 ~ 2022-05-31 07:43:11 (10 seconds)


plot