HOME   LIST
‹–   –›

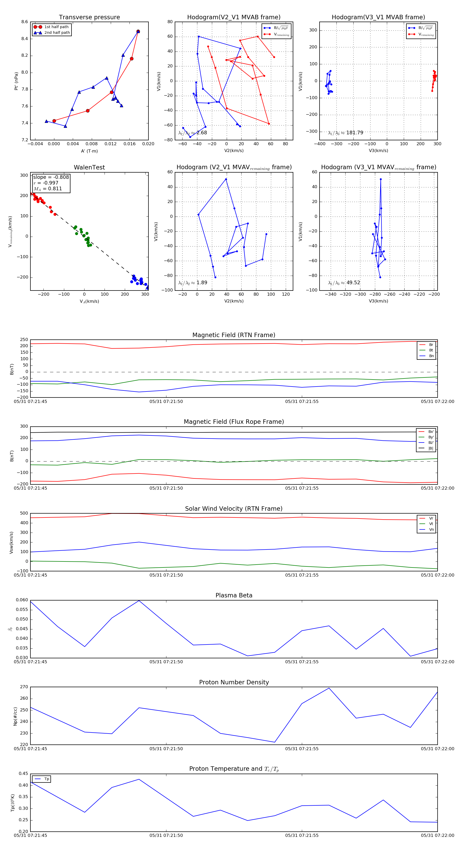
Flux Rope in 2022

Flux Rope Event 2022-05-31 07:21:45 ~ 2022-05-31 07:22:00 (16 seconds)


plot