HOME   LIST
‹–   –›

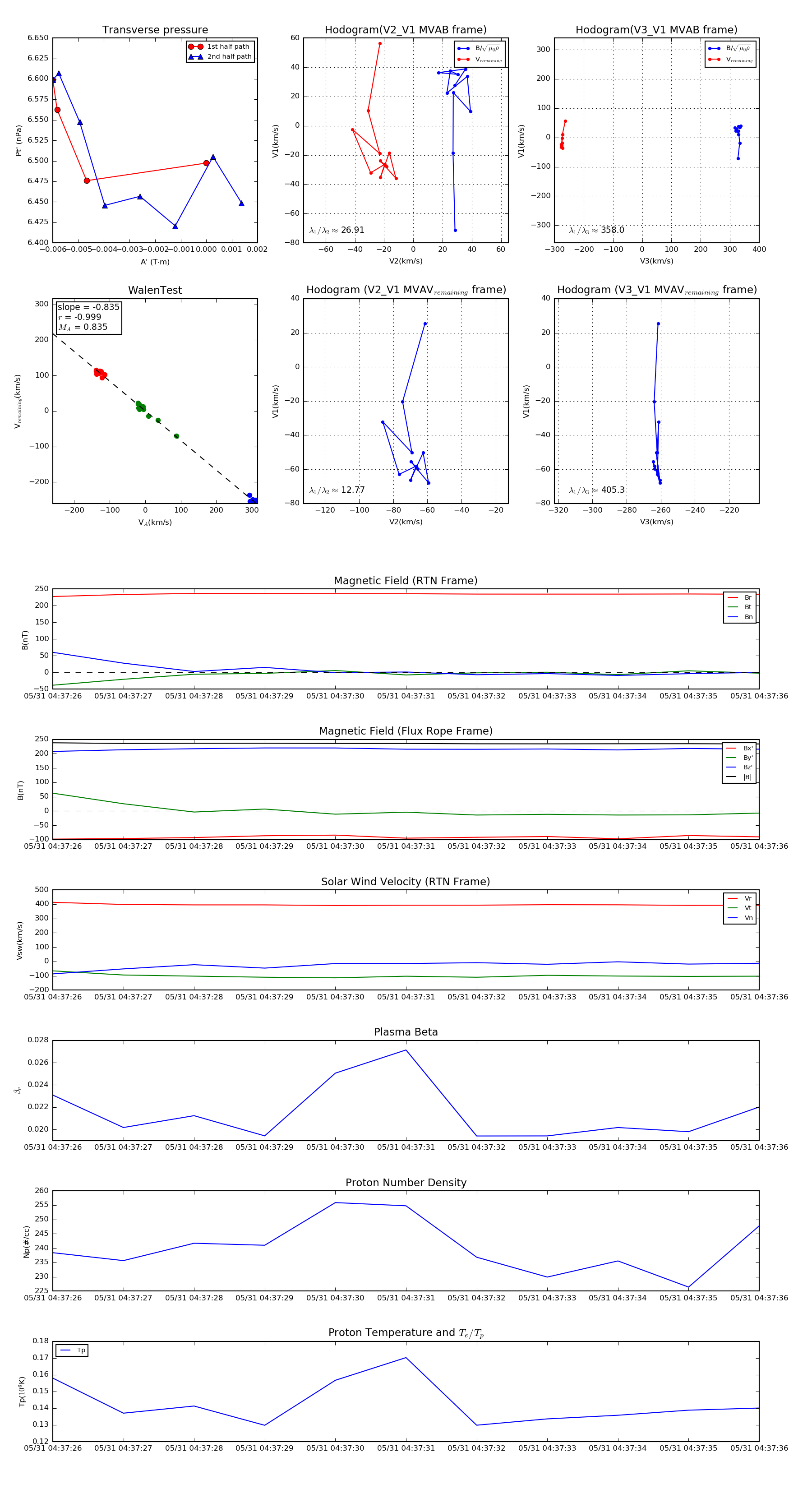
Flux Rope in 2022

Flux Rope Event 2022-05-31 04:37:26 ~ 2022-05-31 04:37:36 (11 seconds)


plot