HOME   LIST
‹–   –›

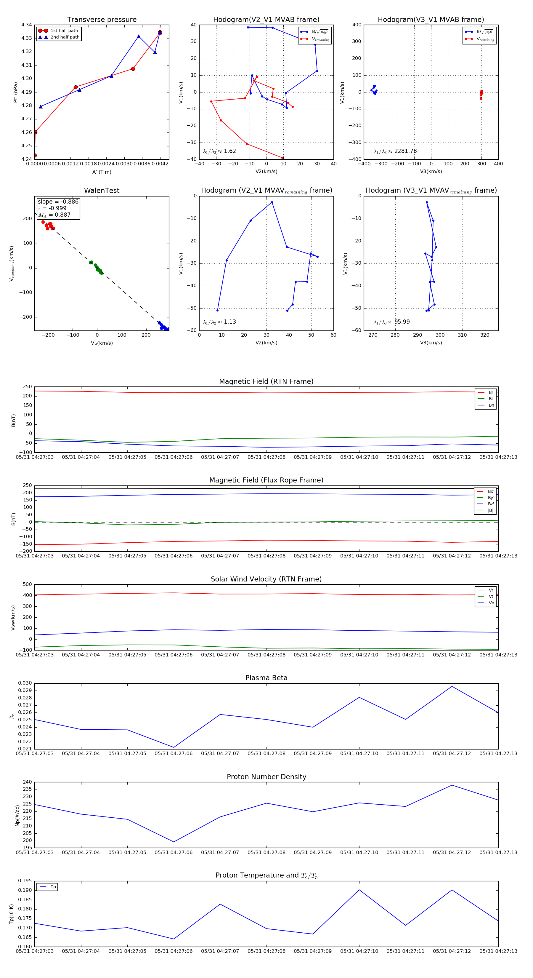
Flux Rope in 2022

Flux Rope Event 2022-05-31 04:27:03 ~ 2022-05-31 04:27:13 (11 seconds)


plot