HOME   LIST
‹–   –›

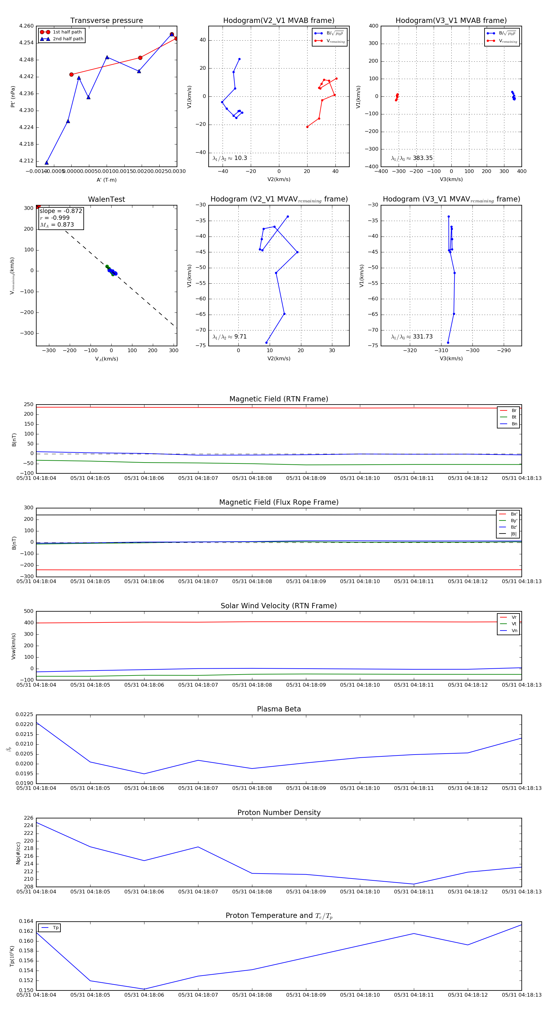
Flux Rope in 2022

Flux Rope Event 2022-05-31 04:18:04 ~ 2022-05-31 04:18:13 (10 seconds)


plot