HOME   LIST
‹–   –›

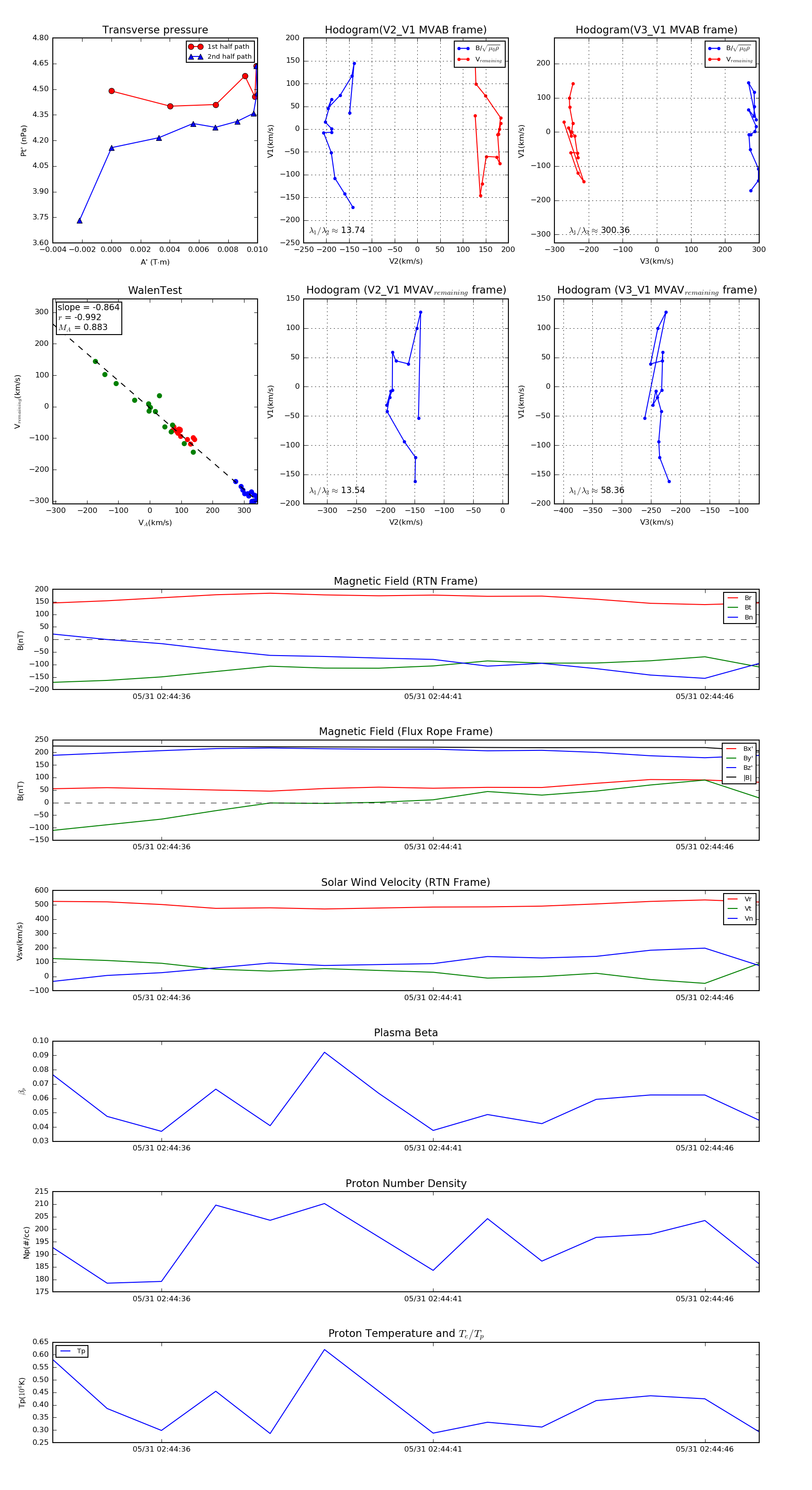
Flux Rope in 2022

Flux Rope Event 2022-05-31 02:44:34 ~ 2022-05-31 02:44:47 (14 seconds)


plot