HOME   LIST
‹–   –›

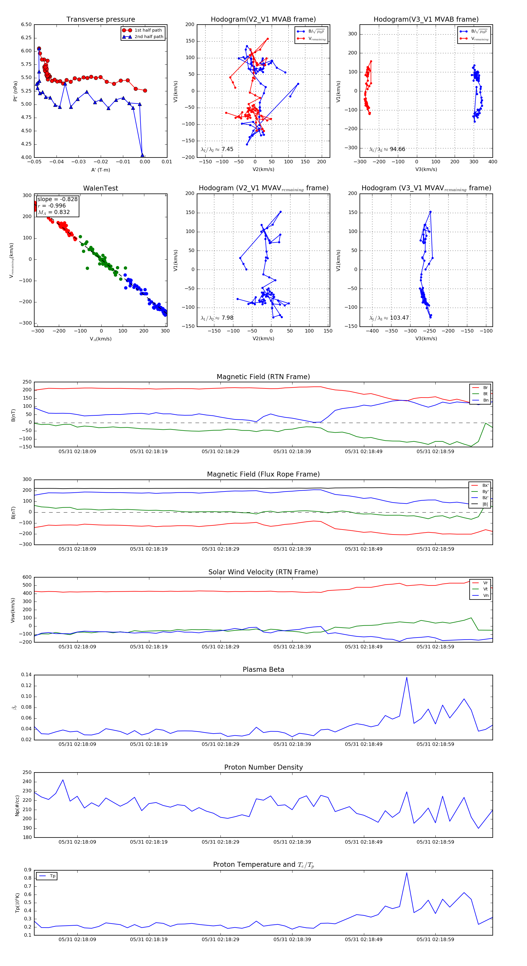
Flux Rope in 2022

Flux Rope Event 2022-05-31 02:18:03 ~ 2022-05-31 02:19:07 (65 seconds)


plot