HOME   LIST
‹–   –›

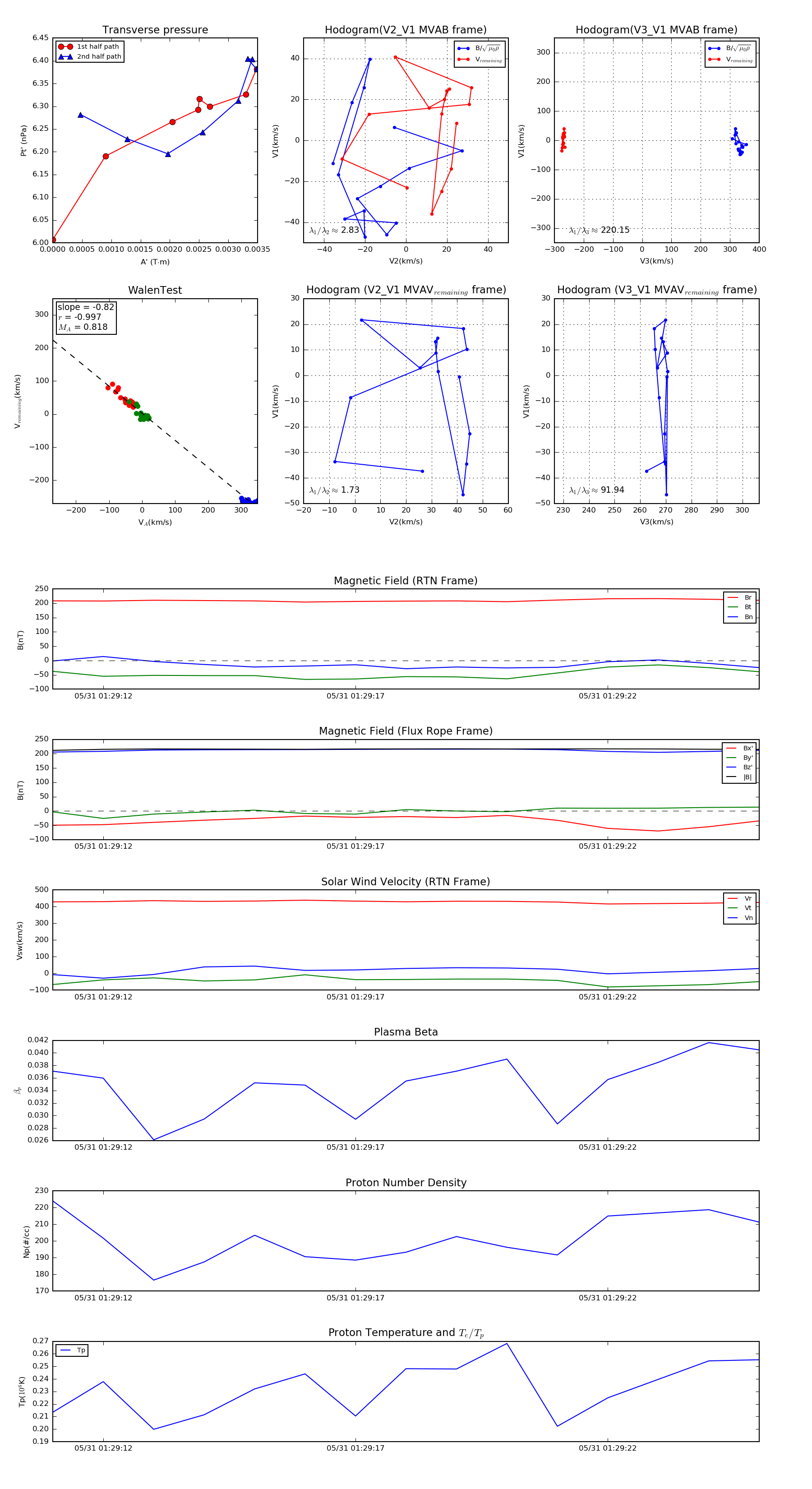
Flux Rope in 2022

Flux Rope Event 2022-05-31 01:29:11 ~ 2022-05-31 01:29:25 (15 seconds)


plot