HOME   LIST
‹–   –›

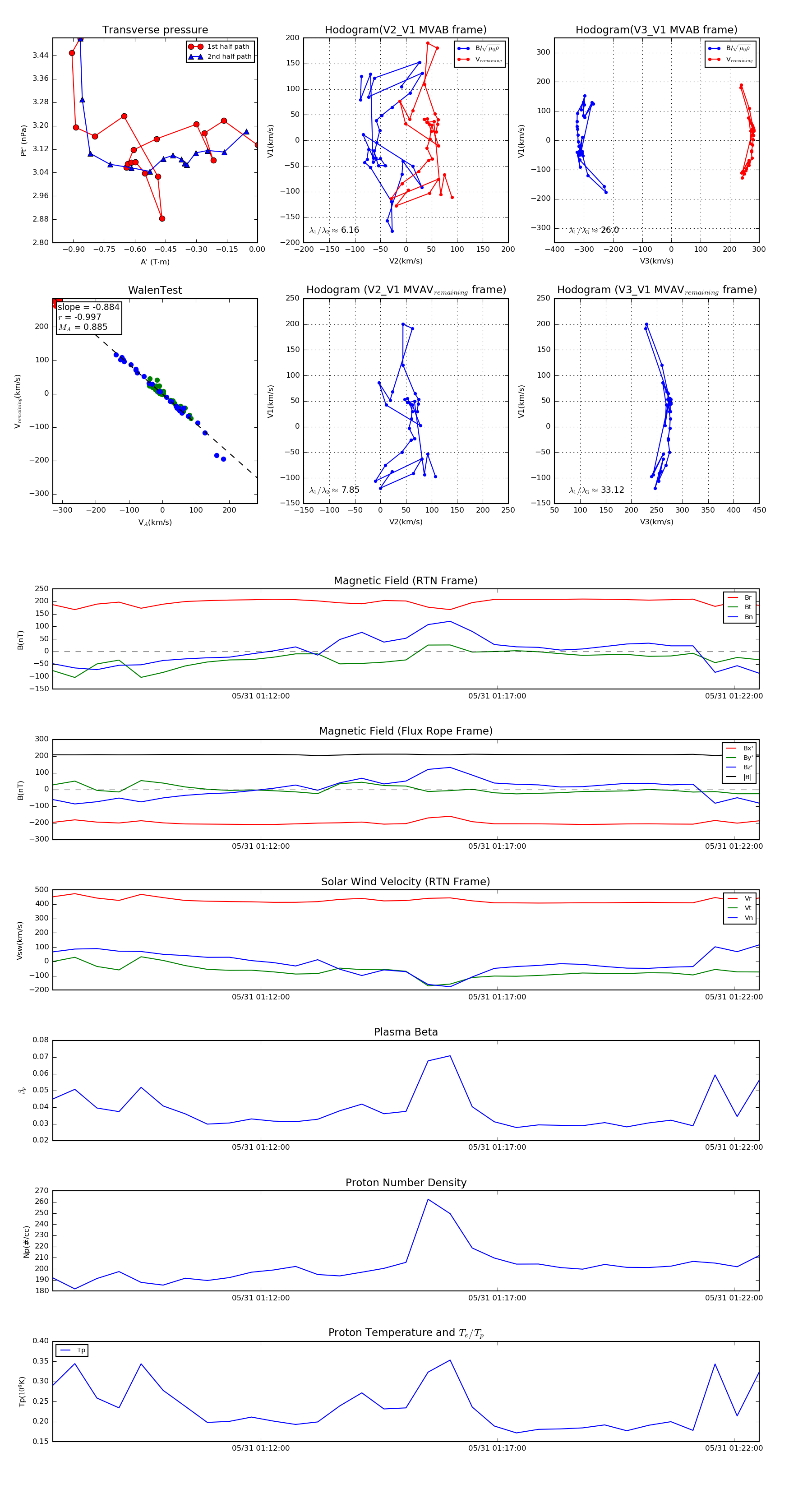
Flux Rope in 2022

Flux Rope Event 2022-05-31 01:07:36 ~ 2022-05-31 01:22:32 (897 seconds)


plot