HOME   LIST
‹–   –›

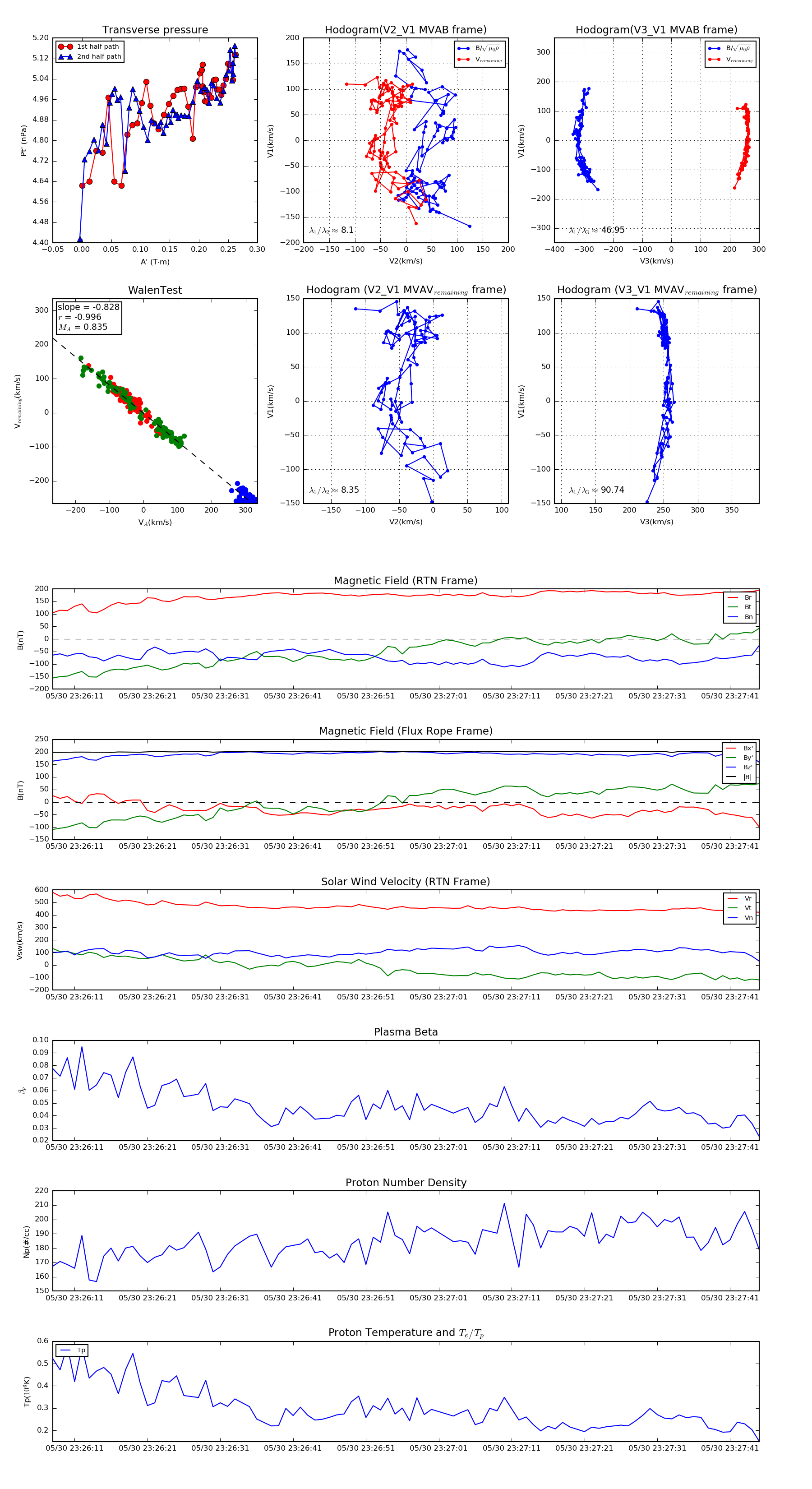
Flux Rope in 2022

Flux Rope Event 2022-05-30 23:26:08 ~ 2022-05-30 23:27:45 (98 seconds)


plot