HOME   LIST
‹–   –›

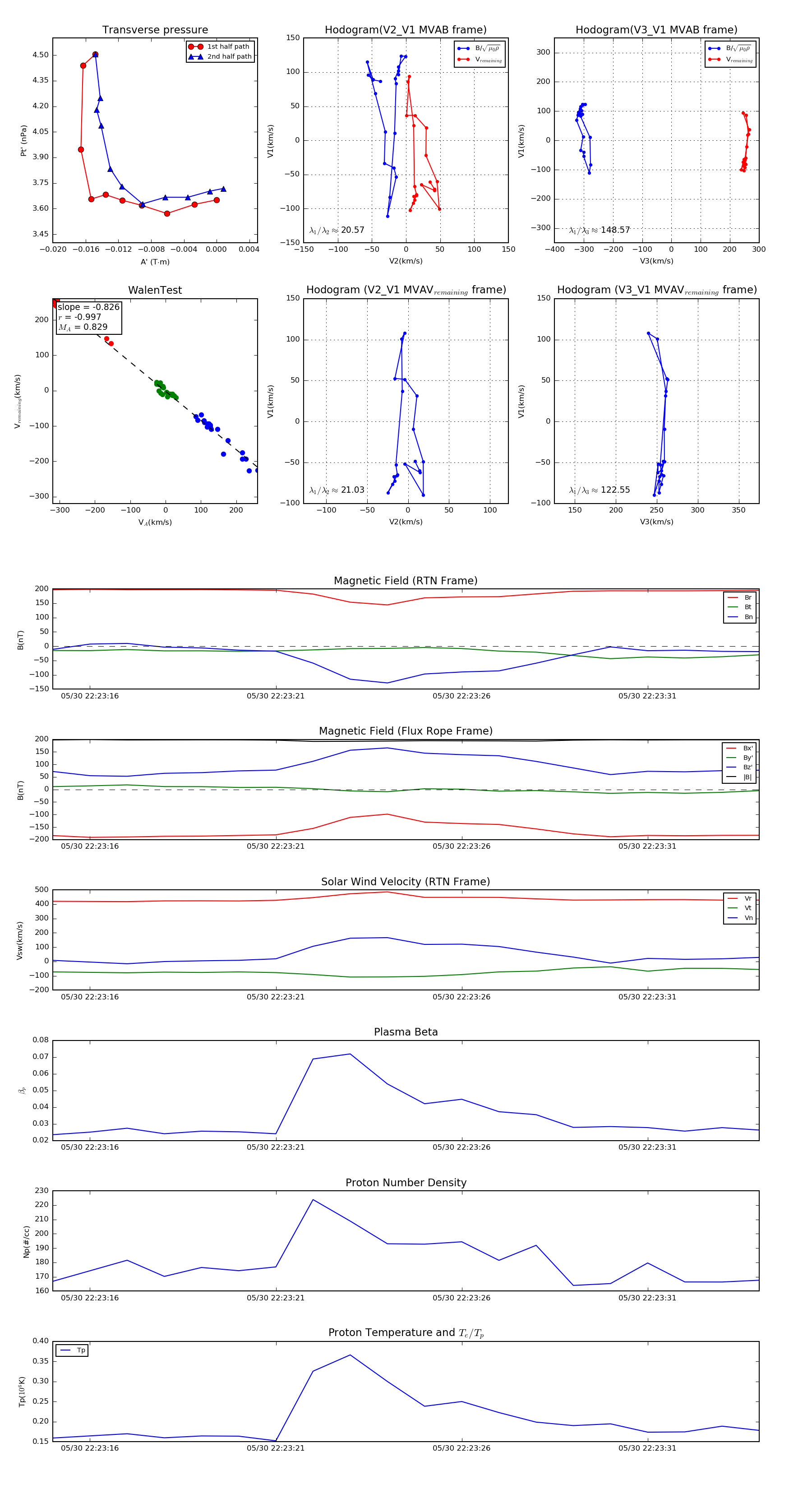
Flux Rope in 2022

Flux Rope Event 2022-05-30 22:23:15 ~ 2022-05-30 22:23:34 (20 seconds)


plot