HOME   LIST
‹–   –›

Flux Rope in 2022

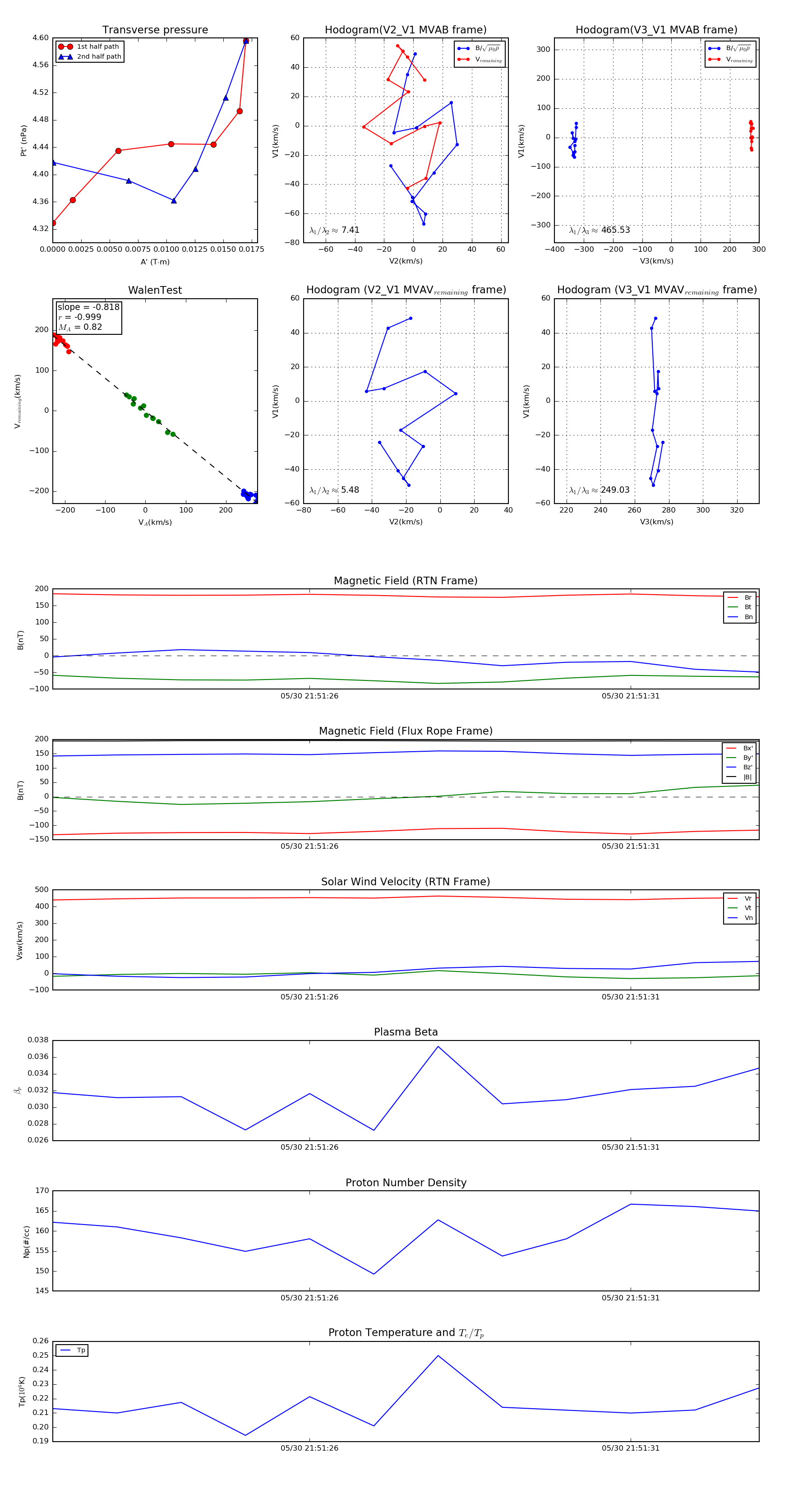
Flux Rope Event 2022-05-30 21:51:22 ~ 2022-05-30 21:51:33 (12 seconds)


plot