HOME   LIST
‹–   –›

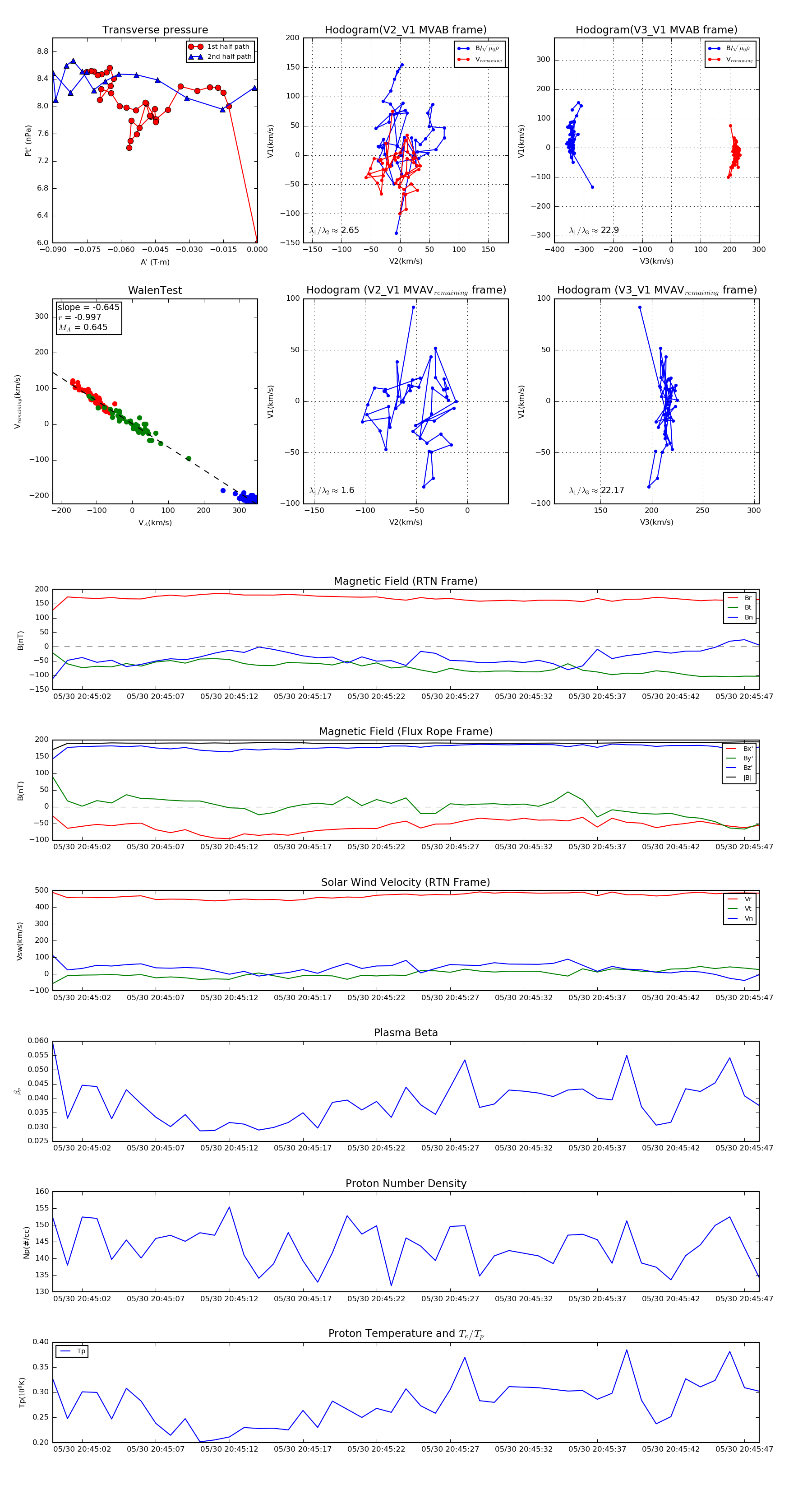
Flux Rope in 2022

Flux Rope Event 2022-05-30 20:45:00 ~ 2022-05-30 20:45:48 (49 seconds)


plot