HOME   LIST
‹–   –›

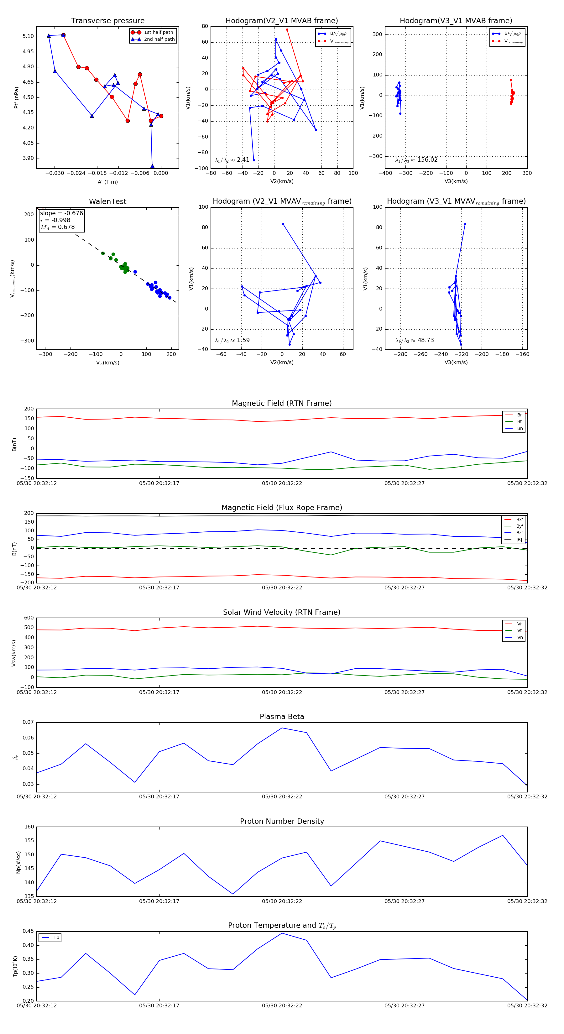
Flux Rope in 2022

Flux Rope Event 2022-05-30 20:32:12 ~ 2022-05-30 20:32:32 (21 seconds)


plot