HOME   LIST
‹–   –›

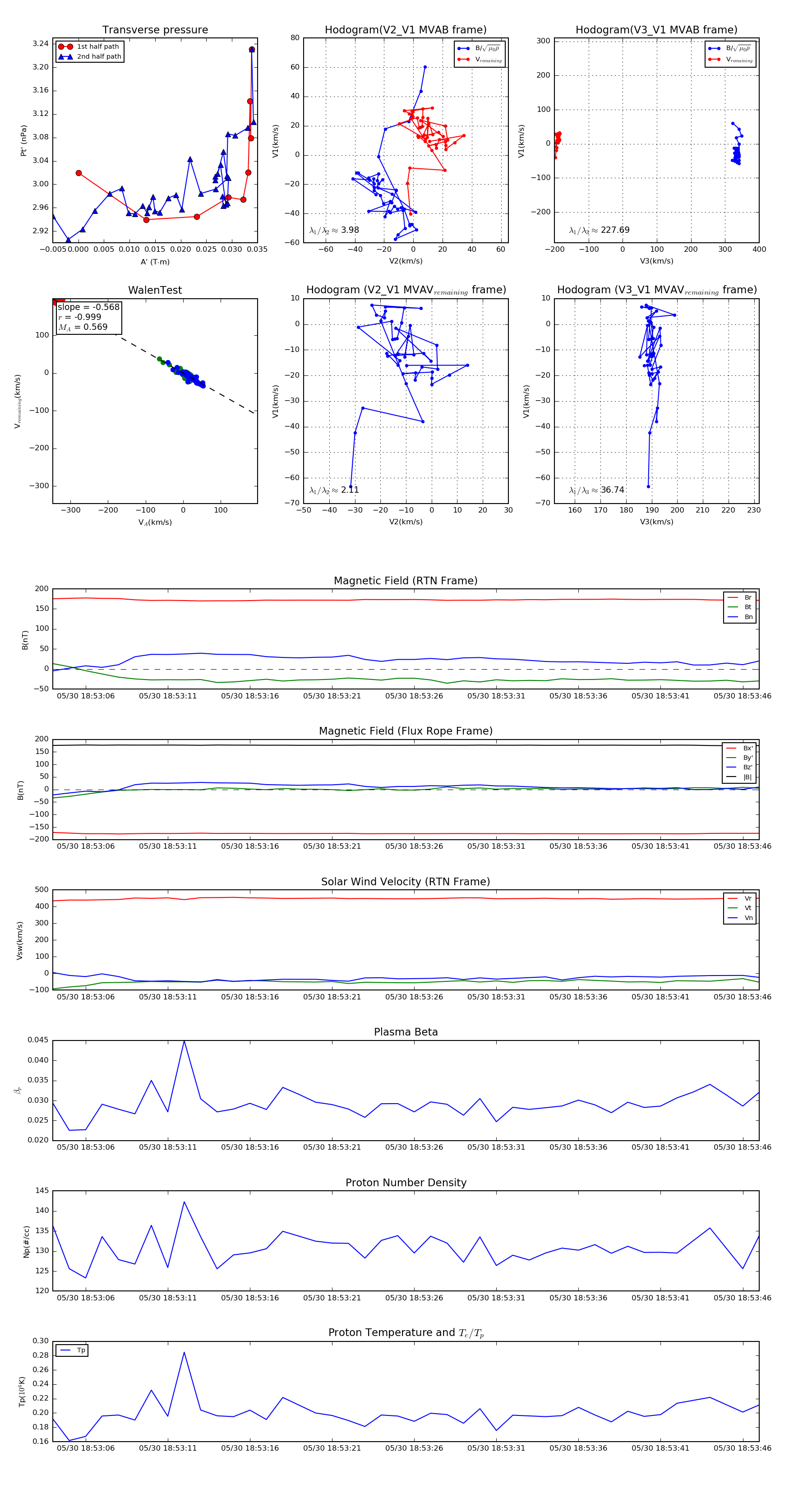
Flux Rope in 2022

Flux Rope Event 2022-05-30 18:53:04 ~ 2022-05-30 18:53:47 (44 seconds)


plot