HOME   LIST
‹–   –›

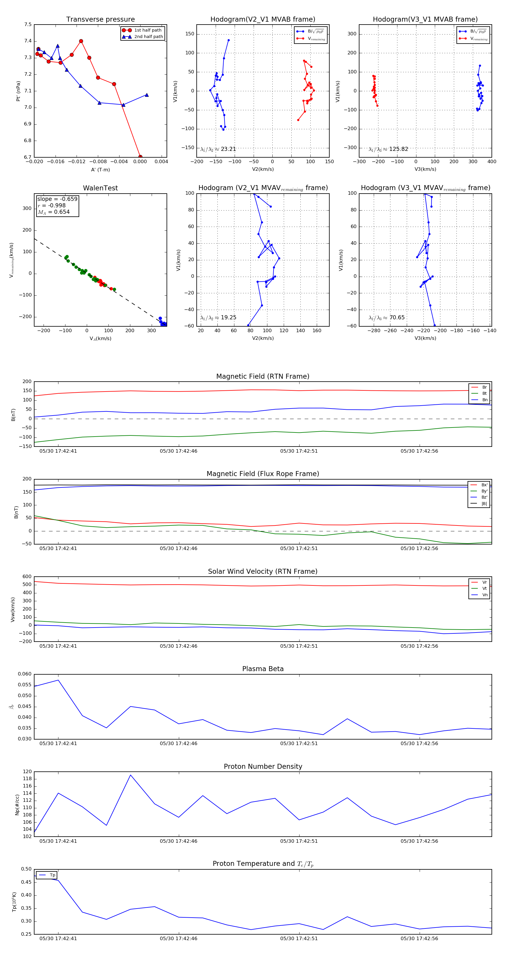
Flux Rope in 2022

Flux Rope Event 2022-05-30 17:42:40 ~ 2022-05-30 17:42:59 (20 seconds)


plot