HOME   LIST
‹–   –›

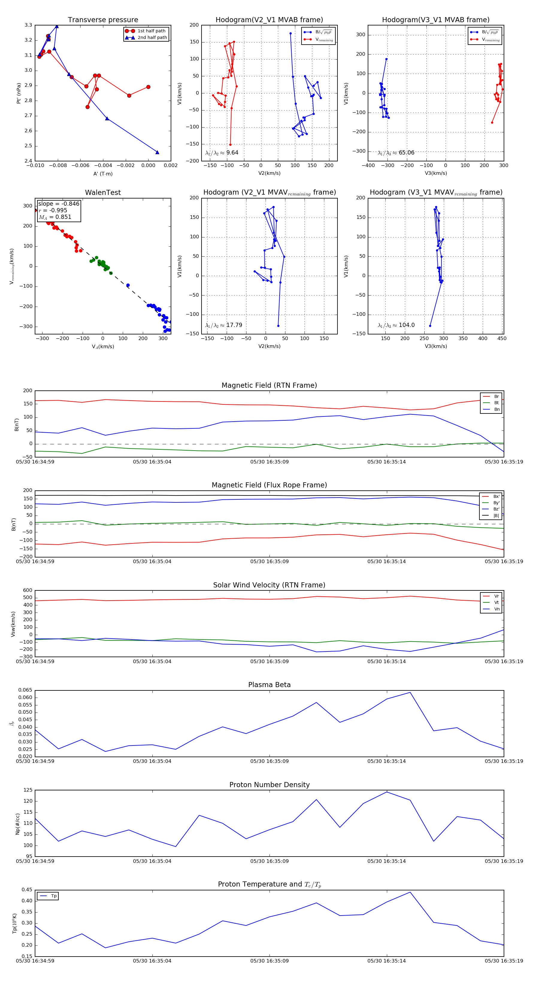
Flux Rope in 2022

Flux Rope Event 2022-05-30 16:34:59 ~ 2022-05-30 16:35:19 (21 seconds)


plot