HOME   LIST
‹–   –›

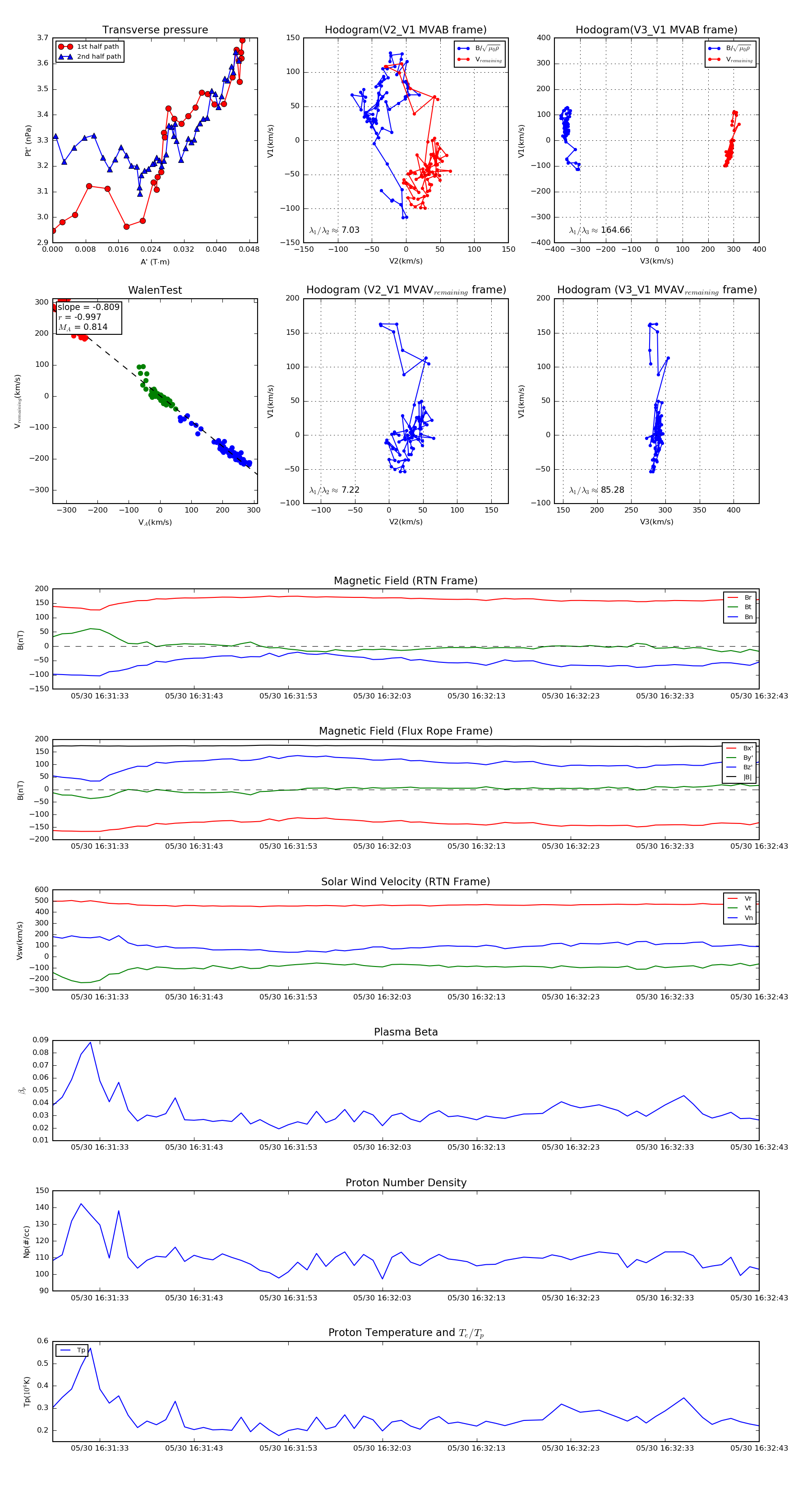
Flux Rope in 2022

Flux Rope Event 2022-05-30 16:31:28 ~ 2022-05-30 16:32:43 (76 seconds)


plot