HOME   LIST
‹–   –›

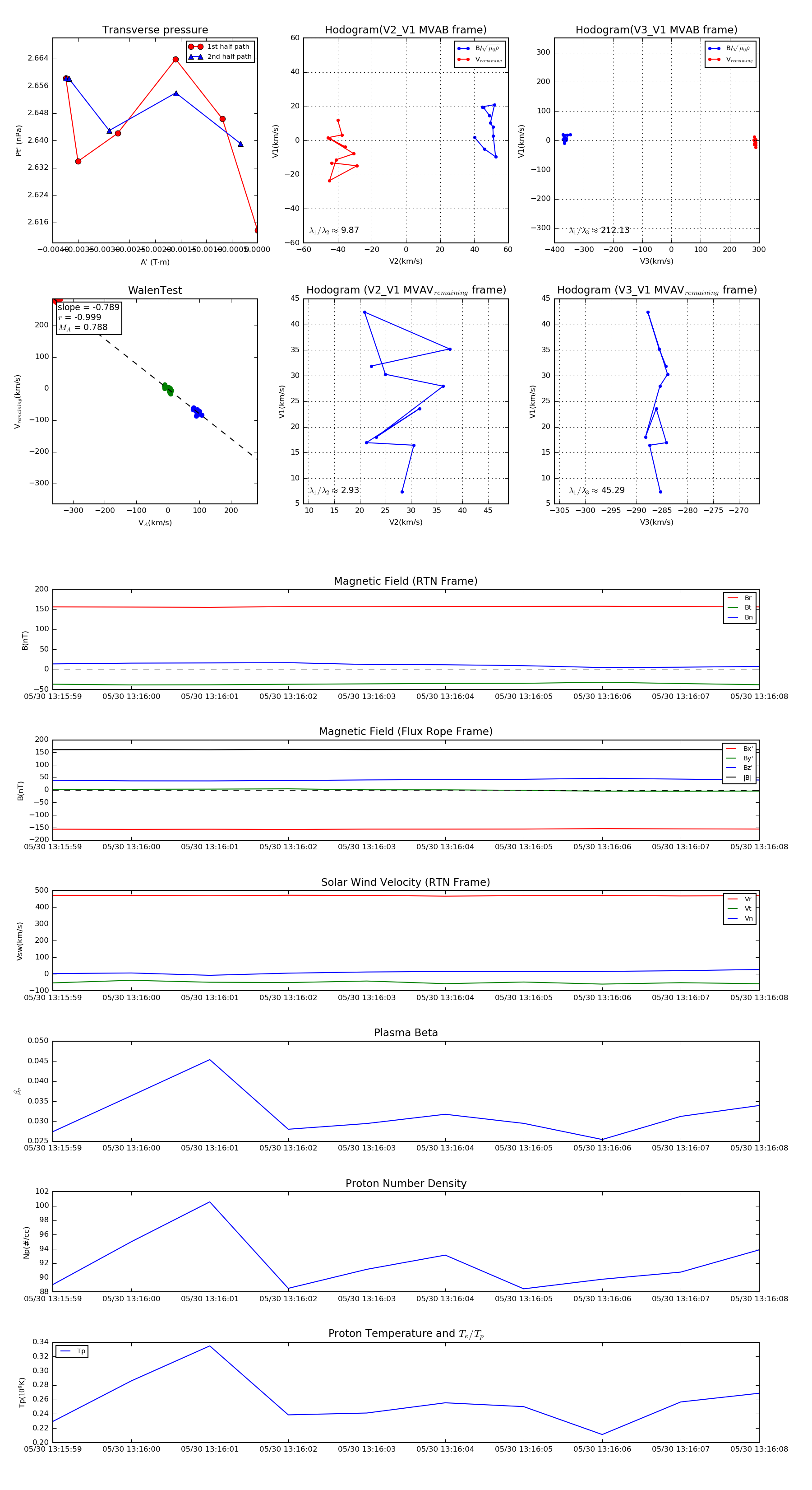
Flux Rope in 2022

Flux Rope Event 2022-05-30 13:15:59 ~ 2022-05-30 13:16:08 (10 seconds)


plot