HOME   LIST
‹–   –›

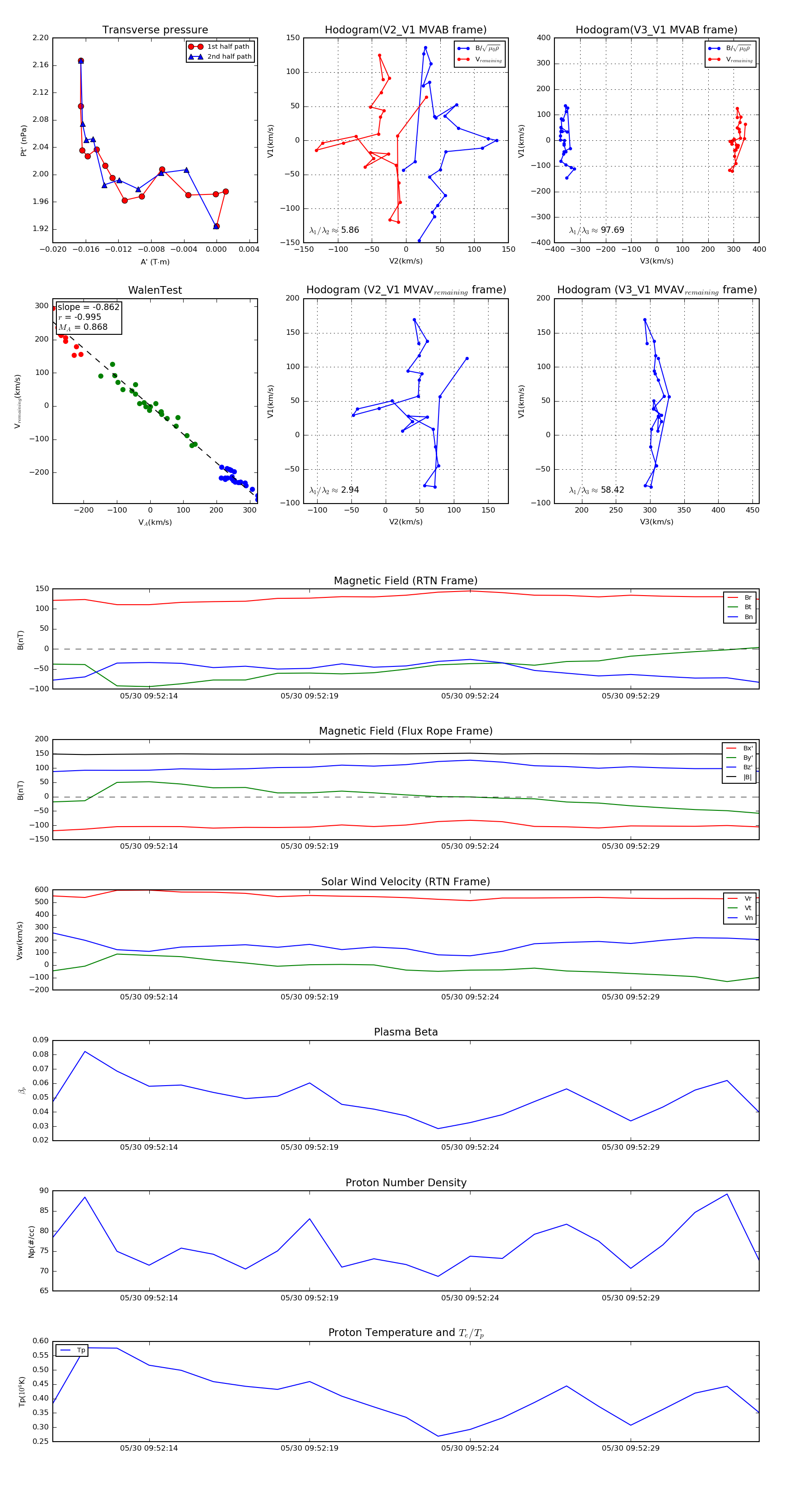
Flux Rope in 2022

Flux Rope Event 2022-05-30 09:52:11 ~ 2022-05-30 09:52:33 (23 seconds)


plot