HOME   LIST
‹–   –›

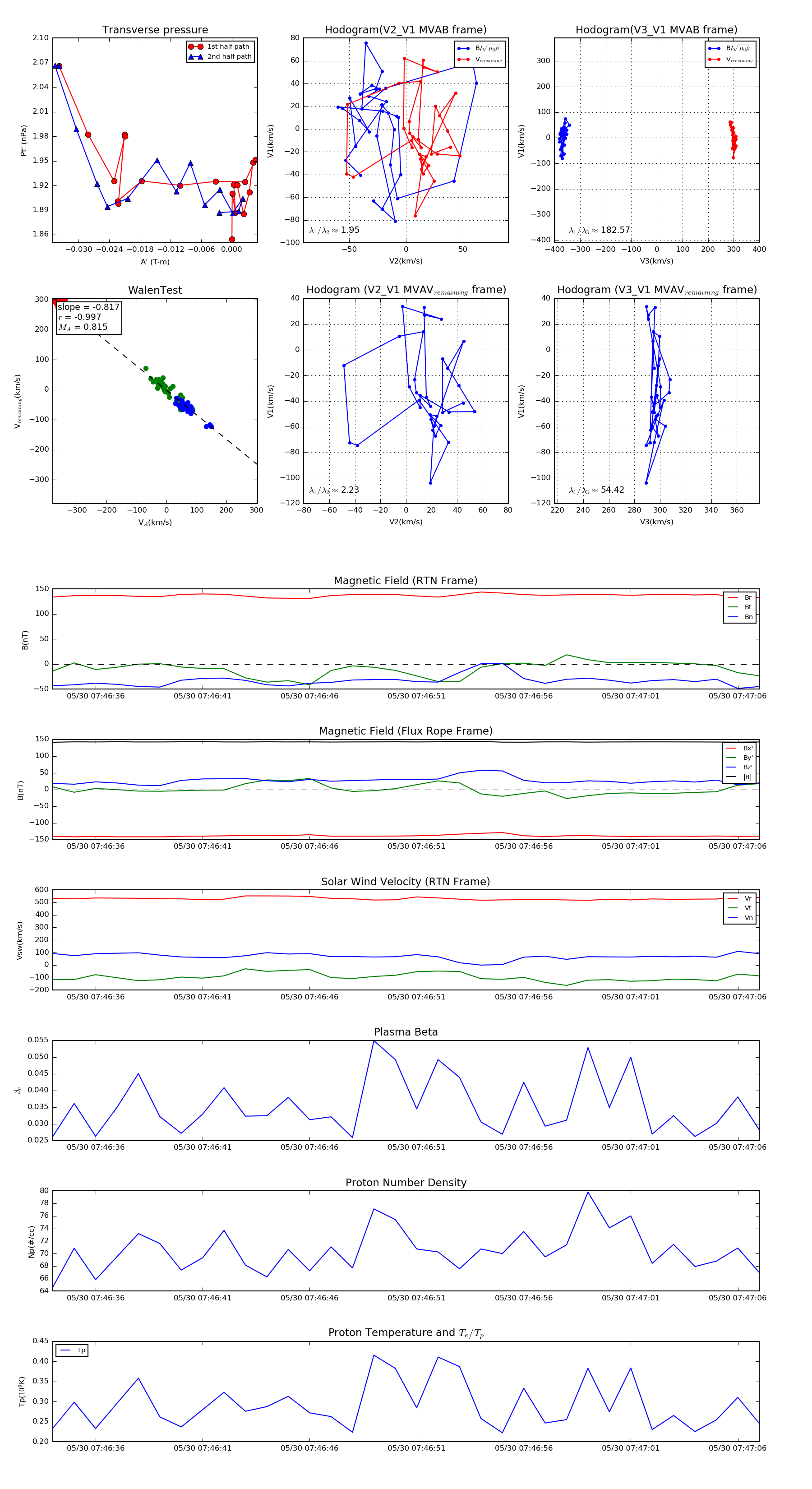
Flux Rope in 2022

Flux Rope Event 2022-05-30 07:46:34 ~ 2022-05-30 07:47:07 (34 seconds)


plot