HOME   LIST
‹–   –›

Flux Rope in 2022

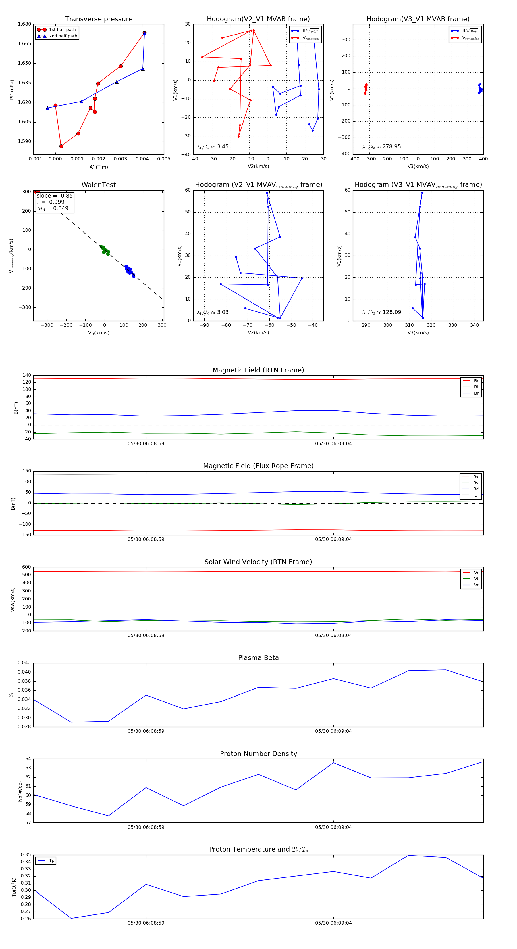
Flux Rope Event 2022-05-30 06:08:56 ~ 2022-05-30 06:09:08 (13 seconds)


plot