HOME   LIST
‹–   –›

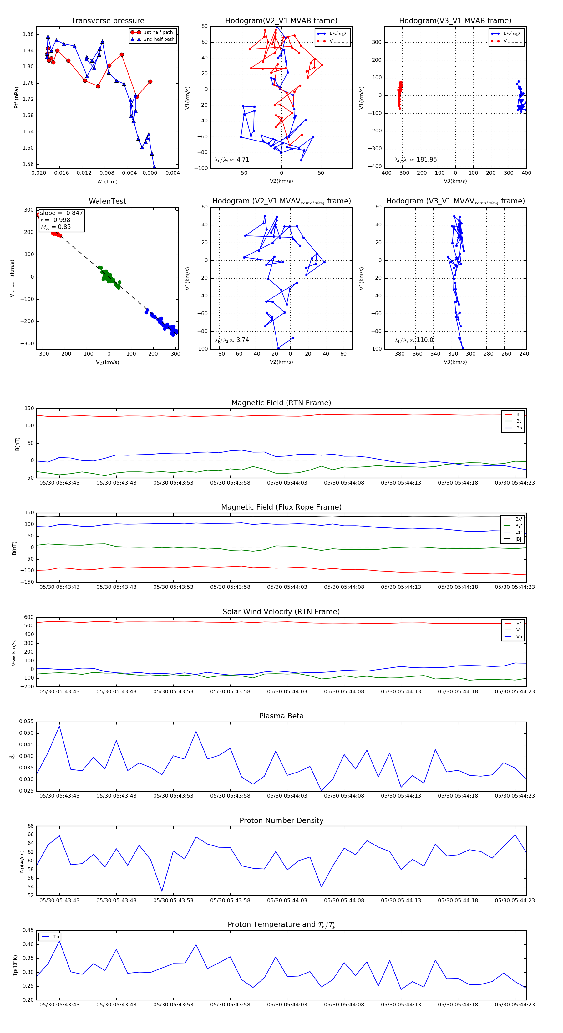
Flux Rope in 2022

Flux Rope Event 2022-05-30 05:43:41 ~ 2022-05-30 05:44:24 (44 seconds)


plot