HOME   LIST
‹–   –›

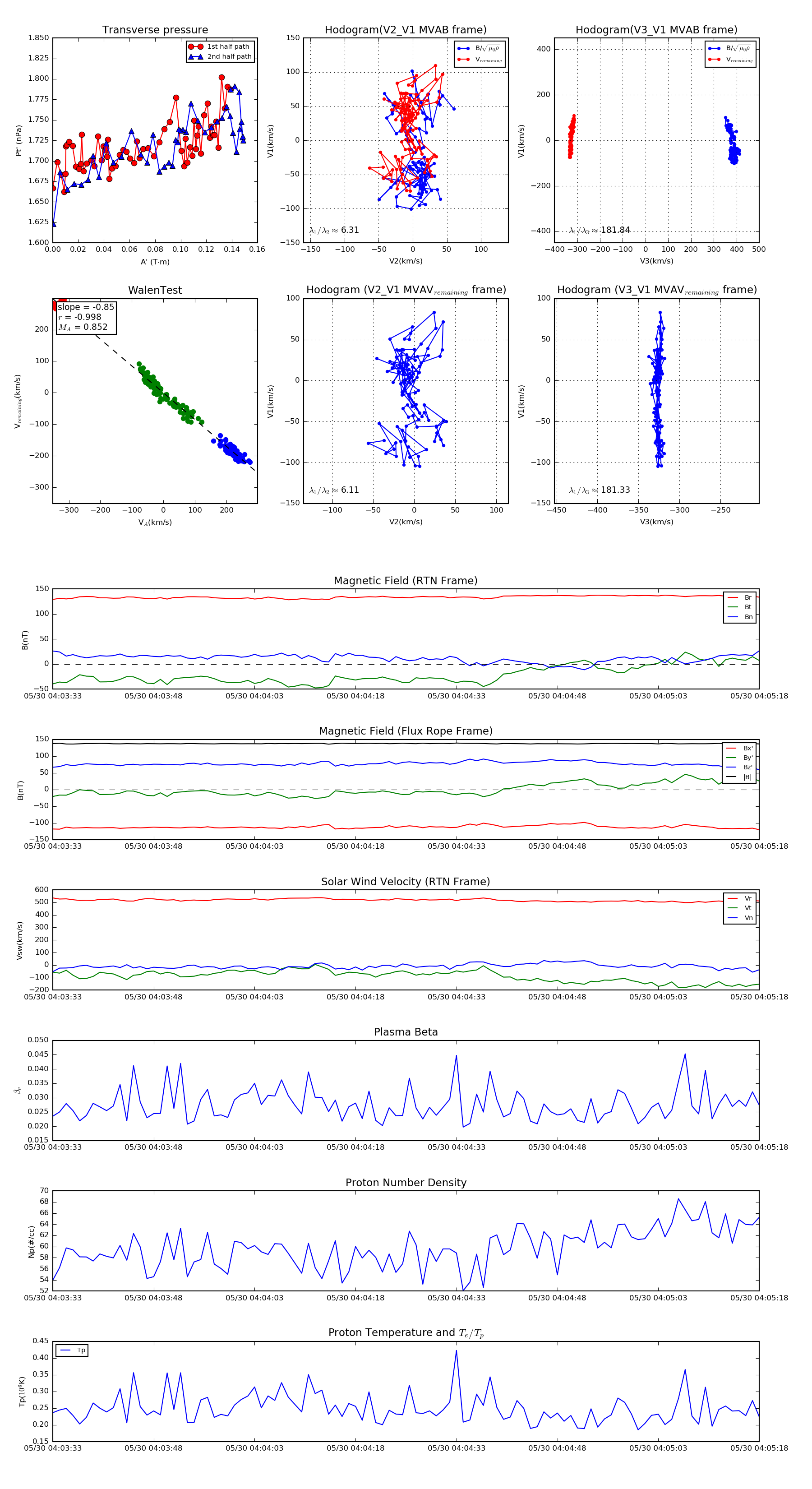
Flux Rope in 2022

Flux Rope Event 2022-05-30 04:03:33 ~ 2022-05-30 04:05:18 (106 seconds)


plot