HOME   LIST
‹–   –›

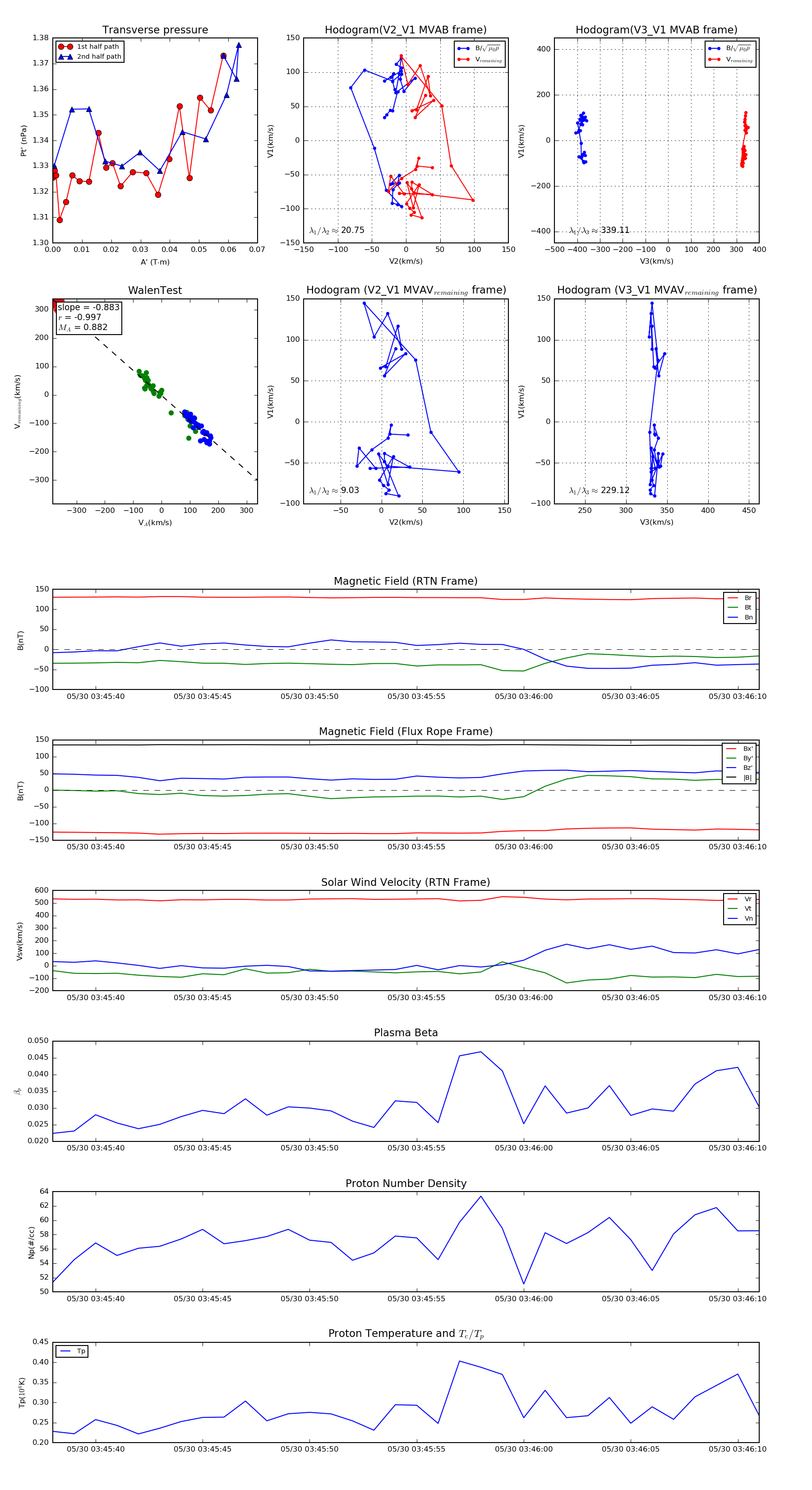
Flux Rope in 2022

Flux Rope Event 2022-05-30 03:45:38 ~ 2022-05-30 03:46:11 (34 seconds)


plot