HOME   LIST
‹–   –›

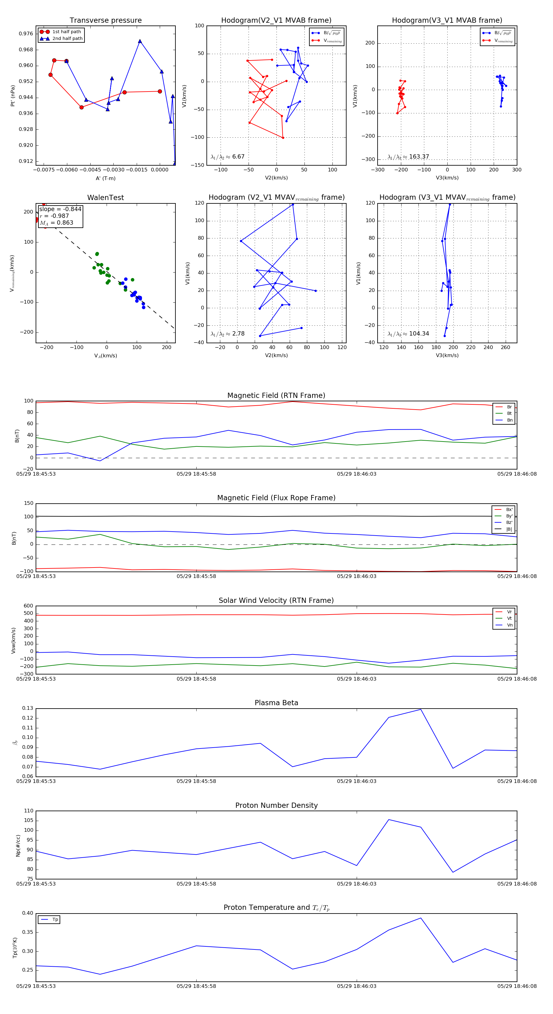
Flux Rope in 2022

Flux Rope Event 2022-05-29 18:45:53 ~ 2022-05-29 18:46:08 (16 seconds)


plot