HOME   LIST
‹–   –›

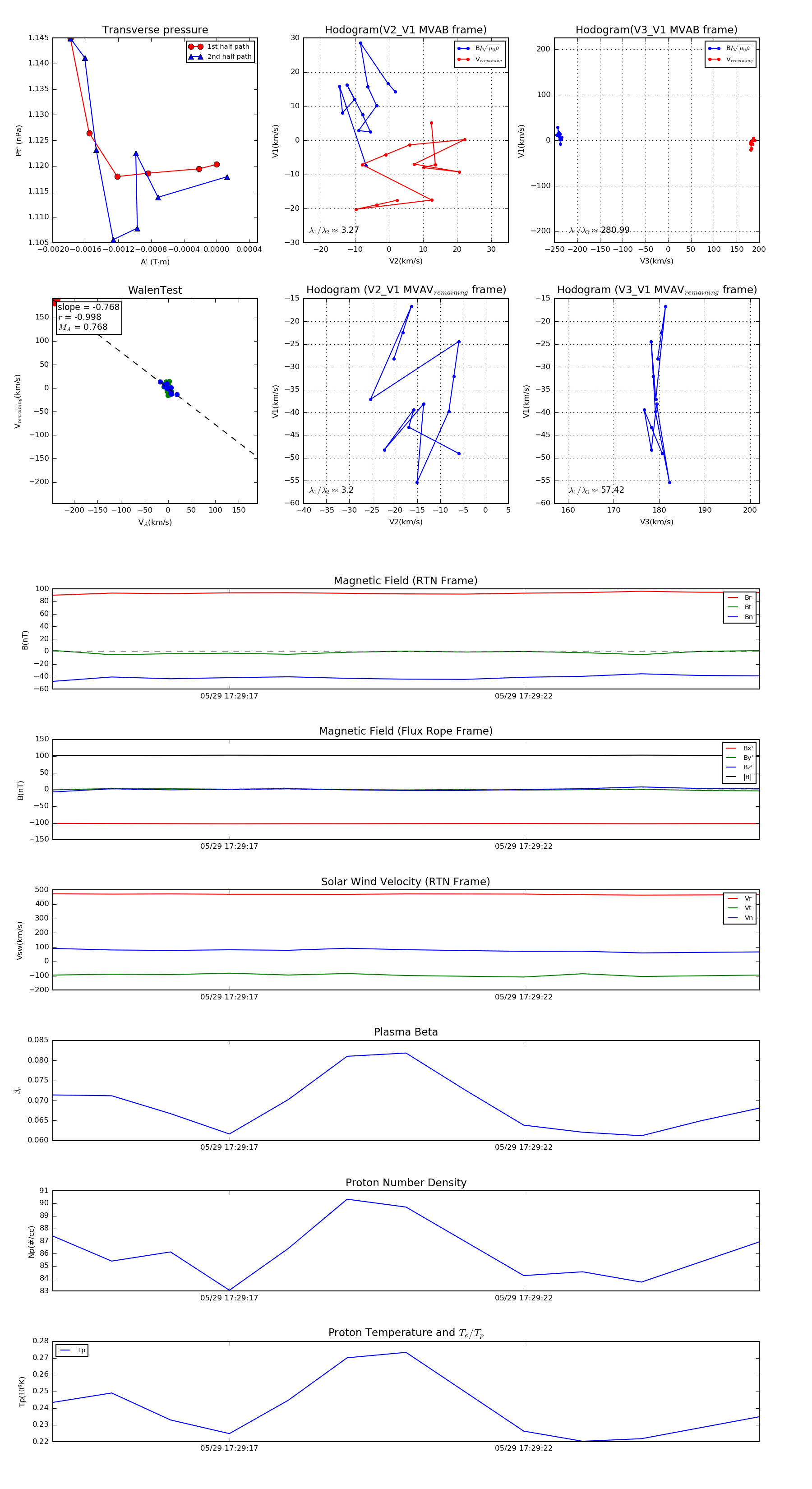
Flux Rope in 2022

Flux Rope Event 2022-05-29 17:29:14 ~ 2022-05-29 17:29:26 (13 seconds)


plot