HOME   LIST
‹–   –›

Flux Rope in 2022

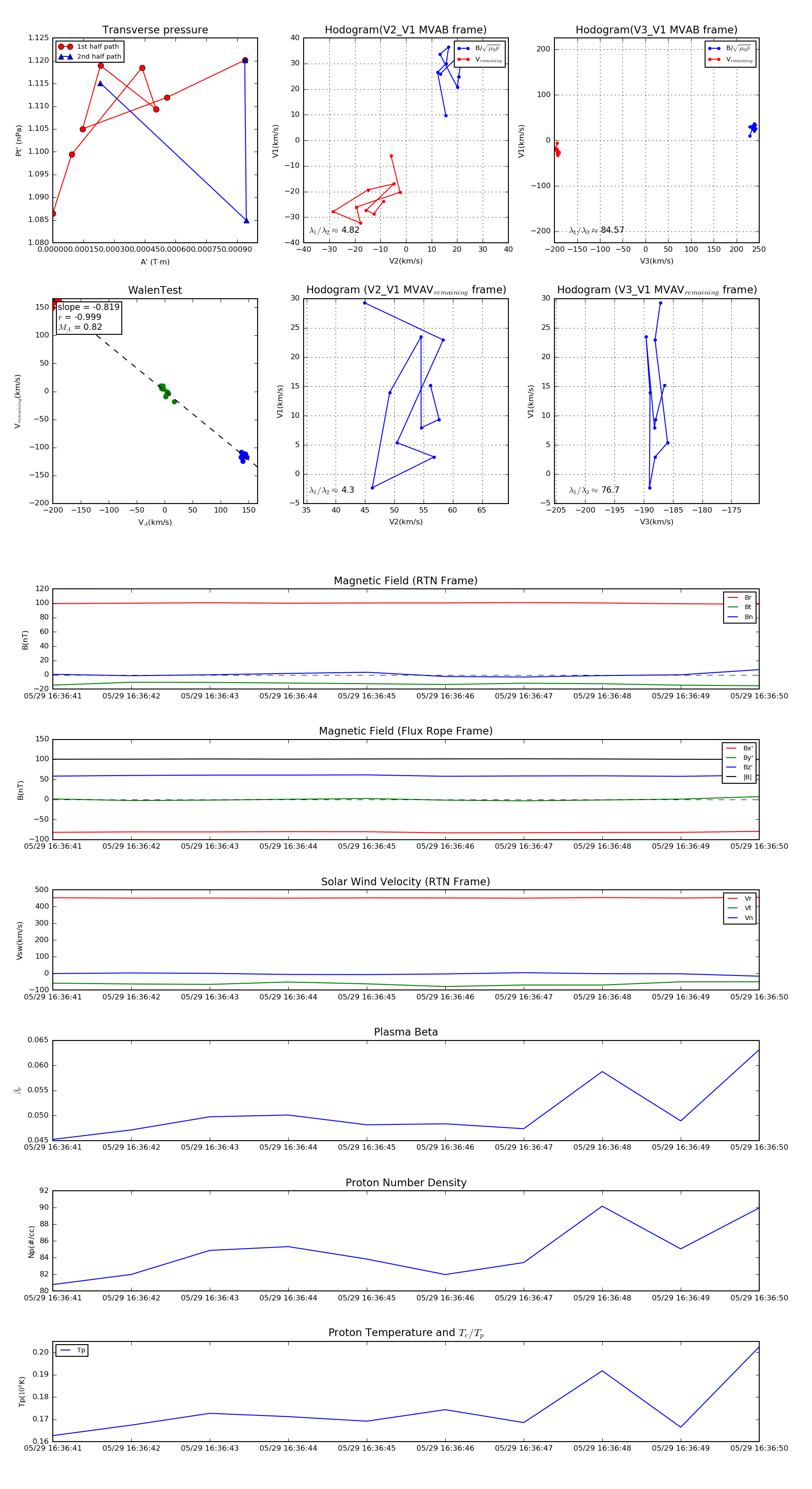
Flux Rope Event 2022-05-29 16:36:41 ~ 2022-05-29 16:36:50 (10 seconds)


plot