HOME   LIST
‹–   –›

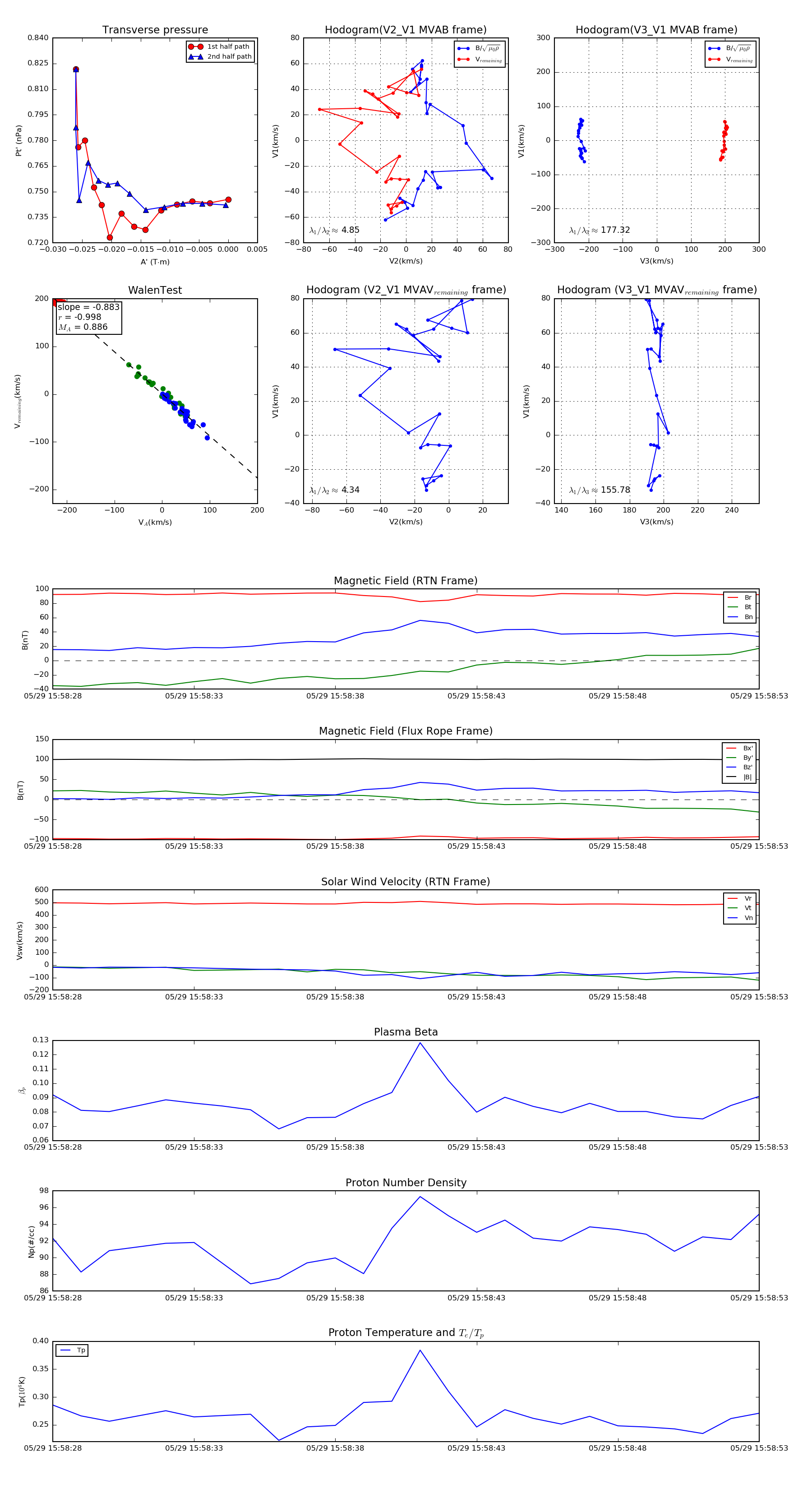
Flux Rope in 2022

Flux Rope Event 2022-05-29 15:58:28 ~ 2022-05-29 15:58:53 (26 seconds)


plot