HOME   LIST
‹–   –›

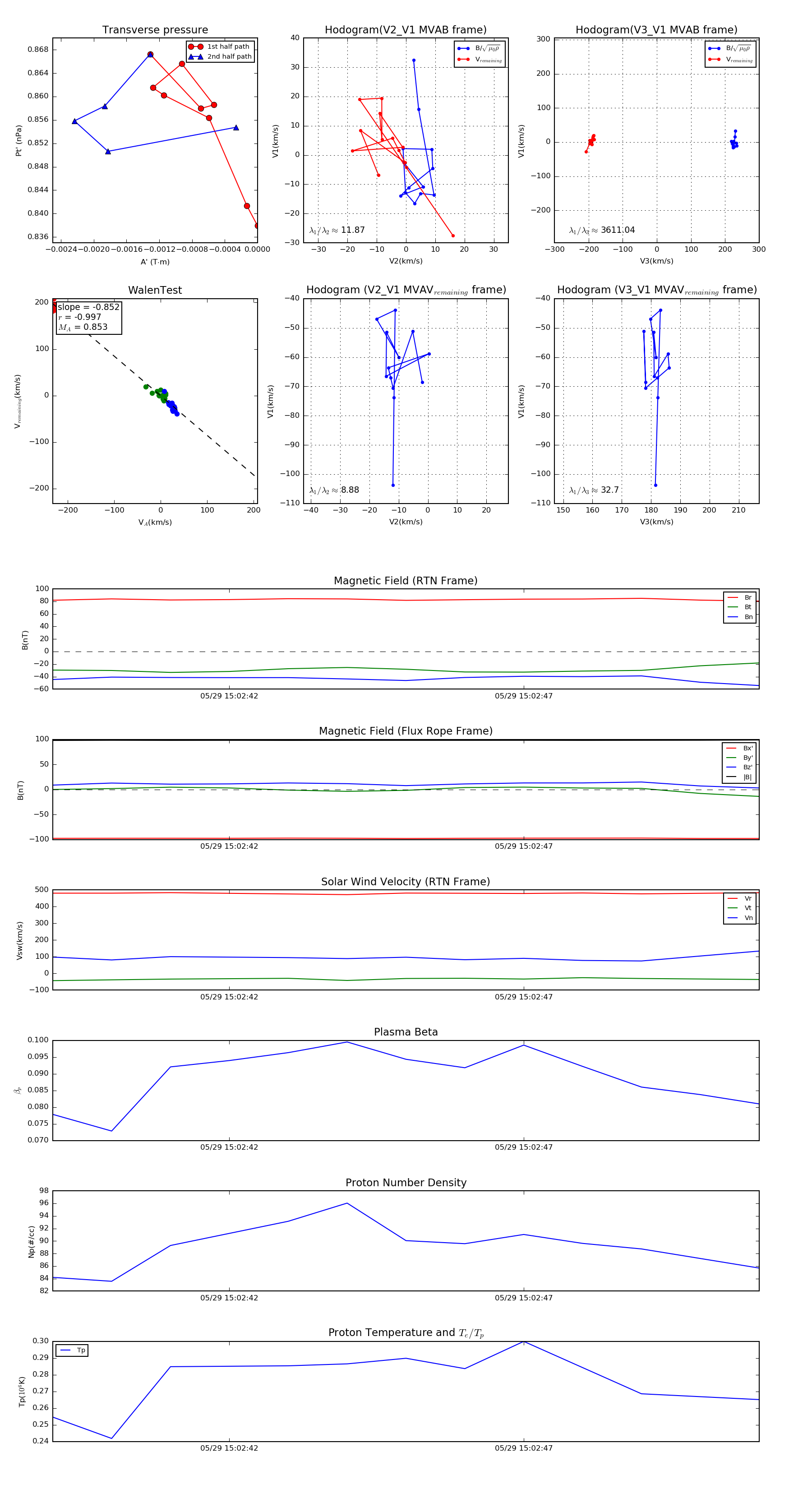
Flux Rope in 2022

Flux Rope Event 2022-05-29 15:02:39 ~ 2022-05-29 15:02:51 (13 seconds)


plot