HOME   LIST
‹–   –›

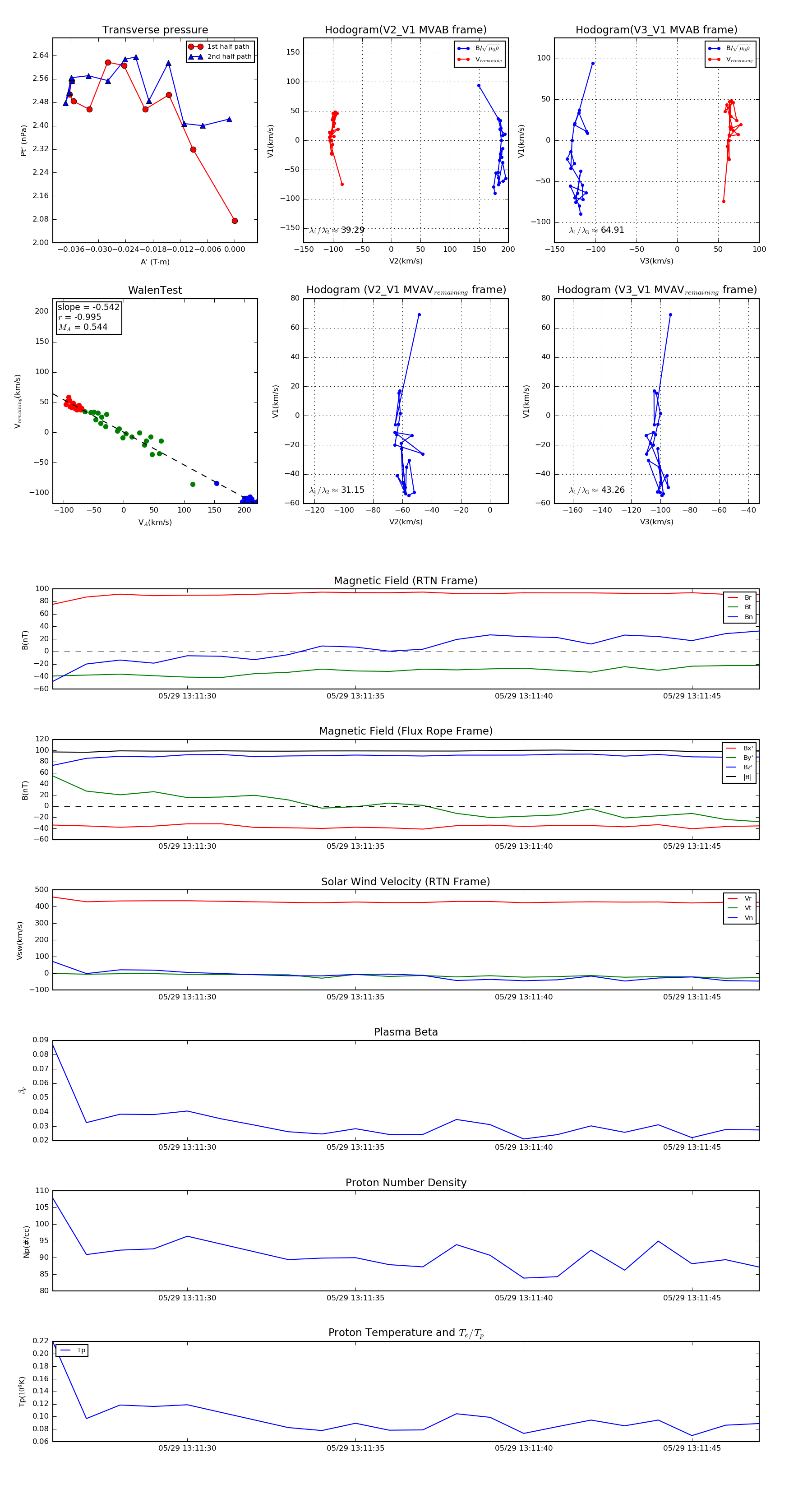
Flux Rope in 2022

Flux Rope Event 2022-05-29 13:11:26 ~ 2022-05-29 13:11:47 (22 seconds)


plot